目 录
一、志愿填报基本信息
(一)志愿填报政策信息。
1.什么是高校招生章程?
2.高校招生章程包含哪些内容?在哪里查阅?
3.什么是“双一流”?
4.我省有哪些高校专业入选“双一流”?
5.什么是独立设置的民办高校?
6.什么是独立学院?
7.考生报考强基计划的基本流程是什么?报考强基计划的考生需要填报强基计划志愿吗?
8.本科高校综合评价招生的考生综合成绩是怎样形成的?如何填报本科高校综合评价志愿?
9.有哪些高校在我省招收少年班?有什么相关规定?
10.高校专项计划的报考条件是什么?
11.地方专项计划的报考条件是什么?如何进行报名、填报志愿?
12.高职院校专项计划的报考条件是什么?
13.省属公费生有哪几种类型?报考条件和优惠政策有哪些?
14.文物全科人才招生的报考条件是什么?15.高水平运动队如何填报志愿?
16.招生院校对选考科目的要求主要是什么?
17.填报志愿时怎样进一步查询了解招生录取政策?
18.怎样理解夏季高考考生位次?
19.考生的位次是如何确定的?
20.什么是“专业(专业类)+学校”平行志愿?
21.为什么实行“专业(专业类)+学校”平行志愿?
22.实行“专业(专业类)+学校”志愿模式后,志愿填报有
什么变化?
23.提前批志愿推进平行志愿模式改革,是如何考虑的?
24.拟报考军事、公安类院校的考生体检是如何规定的?
(二)志愿填报流程、须知。
25.志愿填报总体思路是什么?
26.考生填报志愿应该了解哪些信息?查询渠道分别是什么?
27.考生如何充分使用各类参考信息?
28.高考志愿填报一般需要综合考虑哪些因素?
29.考生如何选择专业和院校?
30.如何正确理解体检结论,选报相关专业?
31.如何使用《2025年山东省普通高校招生填报志愿指南》查询招生计划?
32.考生在查阅招生计划时要注意哪些问题?
33.志愿填报采用什么方式?基本操作流程是什么?
34.志愿填报辅助系统和志愿填报系统有什么区别?
35.志愿填报辅助系统主要有哪些功能?如何登录该系统?
36.怎样生成志愿预填表?
37.如何区分不同类别、批次的志愿预填表?
38.考生网上填报志愿时需要注意哪些事项?
39.填报志愿时需要关注哪些重要系统提醒?
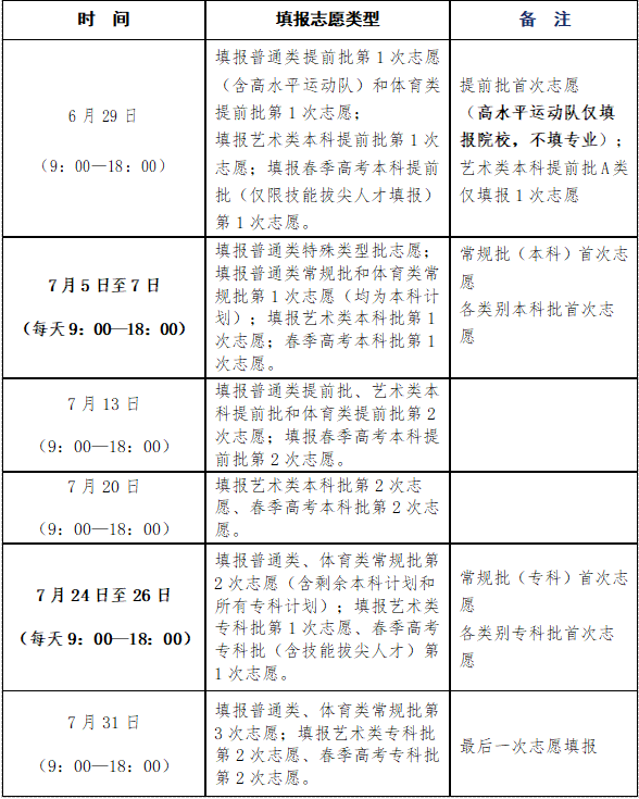
40.填报志愿时间是怎么安排的?
41.考生在填报志愿规定时间内有几次修改志愿的机会?
42.采用“一键导入”方式导入预填志愿后还可以进行修改吗?
43.考生是否需要现场签字确认网上填报的志愿信息?
44.志愿填报时间截止后还可以补报志愿吗?
45.常规批平行志愿第1次志愿填报,考生需特别注意什么?
46.志愿网报过程中遇到下拉菜单无法显示、无法提交等问题怎么办?
47.能否用手机或平板电脑填报志愿?
48.填报志愿系统对设置密码有什么要求?
49.忘记登录密码怎么办?
50.遗失手机短信验证密码怎么办?
(三)投档与录取。
51.每次“专业(专业类)+学校”平行志愿有几次投档机会?考生投档后有退档风险吗?被退档的,能再补投到后面的“专业(专业类)+学校”平行志愿吗?
52.普通类、体育类一段线上考生都能被本科录取吗?为什么按照1:1.2的比例划定一段线?
53.实行平行志愿的专业,高考总成绩相同时,如何确定投档顺序?
54.此前已被录取的考生,还有机会参加后续的院校专业录取吗?
55.考生怎么查询录取结果?
56.常规批实行“专业(专业类)+学校”平行志愿后,近两年退档比例高吗?都是什么原因导致的退档?
二、分类别志愿填报信息
(一)夏季高考普通类志愿填报。
57.普通类志愿填报的基本路径是什么?
58.夏季高考招生科类分哪几类?分几个录取批次?
59.普通类分几个批次?每个批次有哪些类型的招生?
60.普通类一段线上考生获得什么志愿填报资格?
61.普通类二段线上考生获得什么志愿填报资格?
62.特殊类型招生控制线上考生获得什么志愿填报资格?
63.普通类提前批志愿怎样设置?
64.考生如何填报普通类提前批志愿?
65.飞行技术专业如何填报志愿?
66.普通类特殊类型批志愿怎样设置?
67.特殊类型批志愿填报要求是什么?
68.普通类常规批志愿怎样设置?
69.普通类常规批志愿填报要求是什么?
70.普通类平行志愿填报及录取流程是怎样的?
71.普通类96个“专业(专业类)+学校”平行志愿有无先后之分?
(二)夏季高考艺术类志愿填报。
72.艺术类志愿填报的基本路径是什么?
73.艺术类招生专业划分为几个专业类别?
74.艺术类各类别本科文化控制线是如何划定的?
75.艺术类分几个批次?每个批次有哪些类型的招生?
76.艺术类本科提前批志愿怎样设置?填报要求是什么?
77.艺术类本科批平行志愿怎样设置?
78.艺术类本科批平行志愿填报要求是什么?
79.艺术类专科批志愿怎样设置?
80.艺术类专科批志愿填报要求是什么?
81.艺术类有哪些统考类别?平行志愿投档时如何排序?
82.艺术类统考综合成绩如何计算?
83.报考科类选择艺术类的考生没有取得艺术类专业合格成绩,可以转为普通类考生填报志愿吗?
84.考生艺术统考不合格,可以参加学校专业测试吗?
85.音乐类考生在同一类别是否可以兼报志愿?
86.表(导)演类考生在同一类别是否可以兼报志愿?
87.音乐类、表(导)演类、舞蹈类平行志愿投档时有什么规定?
88.艺术类专业合格考生是否可以兼报普通类志愿?
(三)夏季高考体育类志愿填报。
89.体育类志愿填报的基本路径是什么?
90.体育类分几个批次?每个批次有哪些类型的招生?
91.体育类提前批志愿怎样设置?填报要求是什么?
92.体育类常规批志愿怎样设置?填报要求是什么?
93.体育类综合成绩如何计算?
94.体育类专业合格考生是否可以兼报普通类志愿?
(四)春季高考志愿填报。
95.春季高考考生可以跨专业类别填报志愿吗?春季高考平行志愿的基本填报策略是什么?
96.哪些考生可以报考春季高考本科提前批?提前批志愿如何设置?
97.春季高考本科批志愿如何设置?
98.春季高考专科批志愿如何设置?
99.被高职(专科)单独招生和综合评价招生录取后还能参加春季高考统一考试和夏季高考吗?
100.春季高考和夏季高考可以兼报吗?兼报考生如何录取?
一、志愿填报基本信息
(一)志愿填报政策信息。
1.什么是高校招生章程?
答:高校招生章程是由高校依据《中华人民共和国教育法》《中华人民共和国高等教育法》和教育部有关规定制订,并经其主管部门依据国家有关法律和招生政策规定进行审核备案后,才可向社会公开发布且不得擅自更改、必须严格执行的有关高校招生信息的主要载体和重要依据。
招生章程具有很强的规范作用,既是对高校的一种约束,也为考生创造了更加公平、公正、公开的竞争环境。考生正式填报志愿时,必须仔细查阅所有拟报考院校的招生章程,精准了解各院校专业对体检、外语语种、外语口试、单科成绩等要求。
特别提醒:院校招生章程的信息最为完备,考生初步确定报考院校后,一定要认真仔细阅读。部分高校在编报招生来源计划时,对招生专业的投档限制条件(性别、文化课总分、单科成绩、民族、外语语种等)、院校招生章程中规定的退档条件(身高、体重、视力、辨色力等)、附加信息(校区、合作单位等)进行了备注说明,我省在公布招生计划时一并予以公布。但仍有可能无法涵盖高校招生要求的全部信息,请考生务必仔细查阅高校招生章程。
2.高校招生章程包含哪些内容?在哪里查阅?
答:高校招生章程通常包括以下内容:高校全称、校址(涉及分校、校区等须注明),层次(本科、专科),办学类型(如普通或成人高校、公办或民办高校或独立学院、高等专科学校或高等职业技术学校等),招生计划分配的原则和办法,预留计划数及使用原则,专业教学培养使用的外语语种,思想品德考核及身体健康状况要求,进档考生的录取规则(如对考生加分成绩的使用、投档成绩相同考生的处理、进档考生的专业安排办法及专业调剂录取办法等),学费标准,学生资助政策及有关程序,颁发学历证书的学校名称、证书种类及其他信息,联系电话、网址以及其他须知等。
查询途径主要有两种:一是中国高等教育学生信息网的“阳光高考”招生信息发布及管理平台(https://gaokao.chsi.com.cn);二是各高校官方网站相关招生栏目。
3.什么是“双一流”?
答: 建设世界一流大学和一流学科,简称“双一流”。这是我国高等教育领域继“211工程”“985工程”之后的又一国家战略。2022年2月14日,教育部公布了第二轮全国双一流大学名单,共计147所。详细名单可登录教育部官方网站查询。
4.我省有哪些高校专业入选“双一流”?
答:山东大学、中国海洋大学、中国石油大学(华东)入选第二轮公布的“双一流”高校建设名单。
山东大学的中国语言文学、数学、化学、临床医学等4个专业,中国海洋大学的海洋科学、水产等2个专业,中国石油大学(华东)的地质资源与地质工程、石油与天然气工程等2个专业,入选一流学科建设名单。
5.什么是独立设置的民办高校?
答:独立设置的民办高校是指除国家机关和国有企事业单位组织以外的各种社会组织以及公民个人利用非国家财政性经费,依据《民办高等学校设置暂行规定》,报经省级人民政府批准设立的具有法人资格的、独立自主运行和实施高等学历教育的教育机构。其招收的学生,毕业后颁发独立设置的民办高校文凭。
6.什么是独立学院?
答:独立学院是普通高校(申请者)与社会力量(合作者,包括企业、事业单位、社会团体或个人和其他有合作能力的机构)依据教育部《关于规范并加强普通高校以新的机制和模式试办独立学院管理的若干意见》(教发〔2003〕8号)合作举办,经教育部批准后,依托高校本部师资优势而设立的具有法人资格的实施高等学历教育的教育机构。其招收的学生,毕业后颁发独立学院文凭。
7.考生报考强基计划的基本流程是什么?报考强基计划的考生需要填报强基计划志愿吗?
答:每年约3月底至4月,高校公布强基计划招生简章,考生进行网上报名。6月份,考生参加我省夏季高考。高考后,高校确定参加学校考核的考生名单,并组织考核,在我省提前批录取前确定录取名单。
我省录取期间不设强基计划志愿,考生无需填报强基计划志愿。考生须通过教育部“阳光高考”平台向高校直接报名,高校会将录取名单提供我省,我省依据名单在提前批录取开始之前完成强基计划录取。若考生被高校的强基计划录取,则不能再参与我省后续其他类型的录取。
8.本科高校综合评价招生的考生综合成绩是怎样形成的?如何填报本科高校综合评价志愿?
答:考生综合成绩由3门统一高考科目(含语文、数学、外语)成绩、3门普通高中学业水平等级考试科目成绩、高校考核成绩和考生综合素质评价成绩按一定比例计算形成。招生院校按照招生章程,依据考生综合成绩择优录取。
本科综合评价招生在普通类提前批A类招生。安排2次志愿填报,均实行以学校为单位的志愿模式。考生需根据自身取得的试点高校入围资格情况进行志愿填报。
9.有哪些高校在我省招收少年班?有什么相关规定?
答:目前有中国科学技术大学、东南大学、西安交通大学等高校面向我省招收少年班考生,高二及以下年级的考生若获得相关高校的报考资格,可参加我省高考报名。北京大学、清华大学、四川大学部分拔尖创新人才培养计划也招收非高中毕业生。详细的报名要求需查看高校招生简章。需要注意的是,报考此类计划的非高中毕业生,其高考成绩仅用于有关高校少年班等特定类型招生录取,不得用于填报其他普通高校志愿及参与录取。
10.高校专项计划的报考条件是什么?
答:高校专项计划招生是教育部面向农村和脱贫地区实施的招生类型,招生高校主要为部属重点高校,均为本科层次。报考高校专项计划须同时具备以下条件:①符合我省统一高考报名条件并参加山东省夏季高考;②本人及父亲或母亲或法定监护人户籍地在实施区域的农村,本人具有当地连续3年以上户籍;③本人具有户籍所在县(市、区)高中连续3年学籍并实际就读。
在特殊类型招生控制线上且具有相关资格的考生,可在我省普通类特殊类型批填报取得资格的高校及专业志愿,考生若同时获得多所高校的资格,仅能选择其中1所进行填报。
11.地方专项计划的报考条件是什么?如何进行报名、填报志愿?
答:地方专项计划是我省面向农村和脱贫地区实施的招生类型,招生高校主要为我省省属重点高校,均为本科层次。报考地方专项计划须同时符合以下条件:①符合我省统一高考报名条件并参加山东省夏季高考;②本人及父亲或母亲或法定监护人的户籍地及居住地在实施区域的农村,且本人具有当地连续3年以上的户籍;③本人具有户籍所在县(市、区)高中连续3年学籍并实际就读;④高考成绩达到我省夏季高考普通类一段线。
高考成绩公布后,考生须于6月29日前到所在县(市、区)教育(教体)局资格审核承办部门进行资格审核,具体报名条件要求,请登录山东省教育厅官网查看《关于做好2025年面向农村和脱贫地区学生招生专项计划工作的通知》。获得我省地方专项资格的考生需在普通类常规批填报地方专项计划志愿,地方专项计划志愿包含在96个志愿之内。
12.高职院校专项计划的报考条件是什么?
答:高职院校专项计划是我省面向建档立卡脱贫享受政策户和防返贫致贫监测对象家庭(未消除风险)学生实施的招生类型,招生高校主要为我省重点高职院校,均为专科层次。报考高职院校专项计划须同时符合以下条件:①我省建档立卡脱贫享受政策户和防返贫监测帮扶对象家庭(脱贫不稳定户、边缘易致贫户和严重困难户)学生;②符合我省普通高等学校招生统一考试报名条件,且参加山东省2025年春季高考或夏季高考。
获得我省高职院校专项资格的夏季高考考生可在普通类常规批第2次志愿填报时填报高职院校专项计划,作为96个志愿之一填报;获得资格的春季高考考生可在春季高考专科批单独填报高职院校专项计划。
13.省属公费生有哪几种类型?报考条件和优惠政策有哪些?
答:我省公费生包括公费师范生、公费医学生、公费农科生三种类型。其中公费师范生、公费农科生招生层次为本科,公费医学生招生层次包括本科和专科。
报考条件:符合以下条件的山东高中阶段学校学籍毕业生均可报名参加公费生招生:①热爱所报考专业及将来从事职业,品行良好,遵纪守法。②本科层次公费生须通过山东省2025年普通高等学校招生报名且夏季高考成绩不低于我省普通类一段线。公费专科医学生通过山东省2025年普通高等学校招生报名且夏季高考成绩不低于我省普通类二段线。③自愿承诺签订并履行公费生协议,公费师范生、医学生要保证毕业后在定向就业单位工作不少于6年,公费农科生要保证毕业后在定向就业单位工作不少于5年。④身体健康,报考公费师范生、医学生要具备认定教师资格或医师资格的身体条件等。
照顾政策:公费生在校学习期间免除学费、住宿费,并给予一定的生活补助。所需经费由省财政按每生每年10000元的标准拨付高校。其中生活补助经费标准为每生每年4000元,学校按每人每月(共10个月,寒暑假除外)400元标准足额发放。根据经济发展水平和财力状况,逐步提高经费拨付标准和生活补助标准。公费生应按协议就业,由相关部门根据协议规定落实工作岗位,有编有岗,违约者需承担相应责任。
公费生相关政策若有变化,以省教育厅最新文件为准。
14.文物全科人才招生的报考条件是什么?
答:自2024年起,我省新增文物全科人才招生,定向培养任务由山东大学承担,招生专业为考古学,有编有岗,定向就业。符合以下条件的山东高中阶段学校毕业生均可报名参加文物全科人才招生:
(一)热爱所报考专业及将来从事职业,品行良好,遵纪守法。
(二)考生须通过山东省2025年普通高等学校招生报名且夏季高考成绩不低于我省普通类特殊类型招生控制线。
(三)自愿承诺签订并履行定向培养协议,保证毕业后在定向就业单位工作不少于5年。
(四)身体健康,具备正常履职的身体条件。
15.高水平运动队如何填报志愿?
答:高水平运动队在提前批A类单设志愿,设1个院校志愿,不设专业志愿。考生只能填报取得教育部“阳光高考”平台公示录取资格的高校,同时取得多个高校录取资格的也只能填报1个高校志愿。
16.招生院校对选考科目的要求主要是什么?
答:招生专业(类)选考科目要求由各普通高校依据教育部2021年新修订的《普通高校本科招生专业选考科目要求指引(通用版)》,结合自身办学定位和专业培养目标对学生学习基础的要求自主确定。选考科目要求分为4类:1科、2科、3科或不提。选择1科的专业,表示考生必须选考该科目;选择2科或3科的专业,表示考生必须同时选考规定的2科或3科;未提出科目要求的,表示考生可选考任意3科。
17.填报志愿时怎样进一步查询了解招生录取政策?
答:所有招生录取政策规定以省教育厅、省教育招生考试院正式发布的文件为准,考生填报志愿时,可查询省教育厅和省教育招生考试院网站发布的各类政策规定。
18.怎样理解夏季高考考生位次?
答:考生位次,就是考生高考成绩的全省排位,是新高考分段填报志愿、分段投档录取的核心依据。在选考科目符合要求的前提下,位次在前的考生先投档。新高考由于考生选考科目不同,高校对选考科目的要求也不同,实际上已无传统意义上的位次。
夏季高考取消文理分科,招生科类调整为普通类、艺术类和体育类3类,考生位次是对所有参与编场考生总成绩进行统排的位次,不再分文理单独排位次。
19.考生的位次是如何确定的?
答:夏季高考:按照所有考生的高考总成绩(含政策性加分),由高到低排序确定考生的位次。高考总成绩相同时,依次按语文数学总成绩、语文或数学单科最高成绩、外语单科成绩、等级考试选考科目单科最高成绩、等级考试选考科目单科次高成绩顺序排序,成绩高者位次在前。考生总成绩、语文数学总成绩及各单科成绩均相同时为同分同位次。
春季高考:所有类别均按照总成绩(含政策性加分)、专业知识、专业技能、语文、数学、英语的顺序,依次比对成绩,成绩高者位次在前。所有成绩均相同为同分同位次。
20.什么是“专业(专业类)+学校”平行志愿?
答:专业(专业类)平行志愿,是新高考招生同一类别、同一批次中若干具有相对平行关系的专业(专业类)志愿,以一所院校的一个专业(专业类)为志愿单位,按照“分数优先、遵循志愿”的原则进行投档。不同于以院校为志愿单位的院校平行志愿,“专业(专业类)+学校”平行志愿投档时,直接投档到某院校某专业(专业类),不存在专业服从调剂,考生也不用担心被调剂到自己不喜欢的专业。
21.为什么实行“专业(专业类)+学校”平行志愿?
答:从院校平行志愿到“专业(专业类)+学校”平行志愿,体现了以考生为本的高考综合改革价值取向。一是充分尊重考生的专业选择权,可解决长期以来一直困扰考生的被调剂到自己不喜欢专业的问题,让考生“录其所愿”“学其所好”;二是有利于推动高校优化专业结构、加强专业内涵建设、办出专业特色,有利于改变高等院校专业设置的同质化现象;三是有利于强化相关领域人才培养,吸引更多考生选择自己擅长并心仪的专业,增加其学习动力,有利于人才成长,有利于国家相关领域人才队伍建设。
22.实行“专业(专业类)+学校”志愿模式后,志愿填报有
什么变化?
答:我省在夏季高考普通类提前批B类及常规批、艺术类本科提前批B类及本科批、艺术类专科批统考专业、体育类提前批及常规批、春季高考本专科批,均实行“专业(专业类)+学校”的平行志愿,与以学校为单位的志愿模式相比发生了变化。
第一,填报的基本单位发生了变化。以前的模式下,主要是以学校为单位,然后在这个学校的范围内选定若干招生专业,学校是根本和基础。新的模式下,考生可以具体到某个学校的某个专业,以“专业(专业类)+学校”为单位,选择更加精准,突破了学校的限制,更加突出了专业的关键性和基础性。
第二,填报的个数发生了变化。志愿单位的改变直接带来了数量的变化,1个“专业(专业类)+学校”就是1个志愿,志愿数量更多了。比如,春季高考实行“专业(专业类)+院校”志愿后,30个专业类别的本科招生专业数均不超过96个,也就是说96个志愿设置覆盖各类别的所有本科招生专业,志愿覆盖率显著提高。
第三,平行志愿取消专业服从调剂。平行志愿批次,在院校志愿模式下,部分考生因不服从院校的专业调剂而被投档院校退档。“专业(专业类)+学校”取消了专业调剂,考生不必担心被调剂到不喜欢的专业,考生也不会“因不服从专业调剂而退档”。
23.提前批志愿推进平行志愿模式改革,是如何考虑的?
答:今年,我省普通类、艺术类、体育类均在具有相对统一录取标准的高校及专业提前批推进了平行志愿,这是一次高考录取模式的改革。平行志愿能够增加考生的选择机会,提高高校的志愿满足率,实现双赢。同时,提前批还有部分高校及专业的录取标准不统一,有体检、面试、专业测试、身体条件等特殊要求,如综合评价招生需使用综合成绩录取,军事、公安院校需参加体检面试等,对这部分高校及专业,今年将继续保持院校顺序志愿模式,后续根据改革需要逐步扩大平行志愿范围。
24.拟报考军事、公安类院校的考生体检是如何规定的?
答:拟报考军事、公安类院校的考生除需正常参加县级教育招生考试机构组织的高考体检外,届时还需参加军事、公安部门组织的单独体检,具体规定请及时关注山东省教育招生考试院官网相关政策通知。
(二)志愿填报流程、须知。
25.志愿填报总体思路是什么?
答:总体原则:综合研判,全面分析。填报志愿时,考生首先应对自身情况有较为客观的判断,不能盲目攀高,也不要妄自菲薄,要结合实际,综合分析、科学选择。
第一步:合理定位。知分、知线、知位次、知政策。根据高校录取情况及自身成绩位次,合理将自己定位在大致的高校范围和专业方向。
第二步:统筹兼顾。从“兴趣优势+职业规划+现实条件+社会需求”四个维度综合考量,进行初步的高校选择和专业定向。
第三步:筛选志愿。在综合分析研判各类信息的基础上,上下延伸选出“大菜单”,适当缩小范围至“小菜单”,全面衡量、排除风险、排好顺序,形成“志愿菜单”。
第四步:优化志愿。“冲一冲”+“稳一稳”+“保一保”。对“志愿菜单”进行综合分析、优化组合,按“冲、稳、保”的策略,分层次分梯度降序确定志愿顺序。
第五步:正式填报。一键导入+动态调整+正式填报。借助志愿填报辅助系统预选志愿,确定拟报考志愿最终顺序,生成志愿预填表。在规定时间登录志愿填报系统,“一键导入”志愿预填表或输入报考的院校及专业,这时可以调整志愿顺序或修改志愿,及时提交报考志愿信息。
特别提醒: 每年招生计划和选科组合人数均有一定变化,考生应理性参考往年数据,合理填报志愿。提供“三点建议”:一是尽量多报志愿。现行选科指引政策下,带来更多可能性,96个志愿建议报满,把志愿的档次拉开,覆盖更多类型、层次学校。二是利用选科优势。尽量报符合自身选科要求的专业,可以提高录取院校层次水平,可能录取到更理想学校、专业。三是充分做好保底。部分学校专业的录取分数线起伏较大,尤其是成绩较低的考生要加大保底专业比重,增大录取机会。
春季高考考生必须在本人选报的专业类别内,根据自身实际情况,综合考虑各种因素,合理选择高校及专业,尽可能报满可选择的所有招生专业。重点是根据个人职业发展规划、高校及专业发展情况合理确定志愿顺序,用足96个志愿机会。
26.考生填报志愿应该了解哪些信息?查询渠道分别是什么?
答:(1)普通高校招生计划。普通高校招生专业计划信息,内容包括院校代号及名称、专业代号及名称、招生层次、选科要求、计划数、学制、学费参考、专业备注等内容。由省教育招生考试院统一向社会公布招生计划,相关信息可查看《2025年山东省普通高校招生填报志愿指南》(《现代教育》6月增刊)。每次录取结束后,院校剩余招生计划由我院统一公布。同时,我院将开通志愿填报辅助系统,供考生查询计划,辅助系统提供按院校名称、专业名称、选科要求、院校所在省份、层次(本、专科)等条件的查询筛选计划功能。
(2)招生高校的招生章程。认真研读报考院校当年招生章程,特别是各专业对考生的要求,如外语语种、单科成绩、身高、视力、辨色力等。不符合报考条件的专业一定不要填报,否则一旦投档到某个高校的专业,又不符合高校招生章程的要求就会造成退档。考生可登录高校的官方网站或教育部“阳光高考”平台查询招生章程。
(3)往年的专业录取情况。省教育招生考试院官方网站公布了2024年院校投档情况表等往年投档数据,可作为考生填报志愿的重要参考。
(4)2025年考生成绩排序信息。对于普通类考生来说,提供“1+6”成绩的有关排序信息,“1”是指高考总成绩(含政策性加分),“6”是指等级考试6科中,选考某一科的所有考生总成绩分段表。对艺术类、体育类考生,还提供艺术类统考综合成绩分段表、艺术类统考专业成绩分段表、体育类综合成绩分段表等,填报志愿前将在山东省教育招生考试院网站公布。
27.考生如何充分使用各类参考信息?
答:考生在查阅上述公开信息时,要科学辩证使用,可以分为2类:
第1类是必须严格依据的信息,包括招生计划和高校招生章程。招生计划的院校代号及名称、专业代号及名称、选科要求等信息都是考生填报志愿的直接依据,高校招生章程中对于考生体检、外语语种、单科成绩等要求考生也要严格遵守。考生必须严格按照这些要求填报志愿。
第2类是供参考的数据,比如考生的位次信息、往年各专业录取情况。这些信息可以为2025年考生填报志愿提供一些参考。考生可根据自己的位次及往年情况,做一个大致定位。但是也应认识到,《普通高校本科招生专业选考科目要求指引(通用版)》自2024年落地实施,强化了对高中学习科目的基础性要求,理工农医类专业绝大多数要求物理和化学必选。除个别香港高校外,高校提出的选考科目之间关系为“和”,没有“或”的关系,考生必须选择相关科目才可报考。同时,自2025年起,部分院校的中医类专业调整了选科要求,由“物理+化学”调整为“不提科目要求”或“物理单科必选”等。因此,一定不要完全依赖往年录取数据,直接对照选择学校和专业。
28.高考志愿填报一般需要综合考虑哪些因素?
答:志愿填报时,首先应该认真了解新高考招生录取的相关办法和规定,知晓自己所在类别的志愿设置和相应投档录取规则。然后,应结合自身情况进行综合考虑。基本的考虑包括:
(1)成绩的高低。这是考生填报志愿的基础因素,直接决定了可选择的院校的层次和专业去向。包括总分、位次、单科成绩等。
(2)院校综合情况。院校是考生选择志愿的重要因素,将决定与哪些人在一起学习、到哪里去学习、学些什么。考生在选择时,既要看院校的办学历史、所在地域,也要看院校综合办学实力。
(3)专业和就业。专业是考生志愿选择的核心因素,关系到大学学习的兴趣和职业趋向。重点大学有优势专业,普通院校也有特色专业,是院校优先还是专业优先,不能简单一概而论,考生应该根据自身爱好、个性特长及院校选考科目范围进行专业选择。专业选择与经济社会发展的趋势有关,有的专业报考时很热门,但到就业时却成了冷门,需要考生理性判断。
(4)身体等条件。专业与身体状况有关联,有的专业受视力、色觉、器质性健康状况的限制;部分院校按专业学习要求,会对单科成绩和外语口语等方面提出规定;独立学院、民办院校和中外合作专业收费较高,选报志愿还应考虑家庭经济状况等因素。
29.考生如何选择专业和院校?
答:选择专业一般要考虑以下因素:一要考虑自己有兴趣、特长、优势的专业,然后看当下热点以及就业率。二要详细了解专业的内涵,包括专业基本情况、主干课程、发展方向等3个方面(即是什么、学什么、干什么),有的专业名称相似,培养目标大不相同。如医学影像学,属于医师序列,授予医学学位,就业面向影像科诊断医生、放射科医生等;医学影像技术,属于医学技术类,授予理学或工学学位,主要面向医疗器械设备研发、销售等行业。三要对专业的学习难易程度、就业前景、升学考研情况清醒认识,例如电子信息工程专业属于电子信息类专业,是一门综合性学科,以数学和物理为主要学习基础,如果高中基础薄弱,未来学习也会比较吃力。
选择院校一般要考虑以下因素:一要详细了解拟报考院校的基本情况。通过高校网站、参加高校举办的校园开放日、招生咨询会、在线咨询等形式了解高校。包括:综合实力(例如博士点、硕士点的数量)、学科优势、专业设置、人才培养、升学就业、国际合作、学费标准、入校后转专业等信息。二要在全面了解学校的基础上,选定自己感兴趣又符合报考条件的院校。在所选定的心仪院校内尽量选择心仪专业、尽可能多的填报专业,增加录取概率。
30.如何正确理解体检结论,选报相关专业?
答:教育部《普通高等学校招生体检工作指导意见》分为三个部分:第一部分所列情况为“患有下列疾病者,学校可以不予录取”,相应的体检结论为“不合格”。第二部分所列情况为“患有下列疾病者,学校有关专业可不予录取”。这两部分是高校录取时体检结论检查的主要依据。第三部分所列情况系向考生提出的“不宜就读的相关专业”的建议,若考生执意报考或就读相关专业,可能会对其今后录取、学习及在相关领域就业产生影响。
我省在考生的体检结论告知书中设置了“政策提醒”内容,关联了体检结论中受限项目对应的受限专业情况,考生务必仔细阅读并妥善保管告知书,作为志愿填报时的参考依据,特别要注意其中“学校可以不予录取”和“学校有关专业可以不予录取”部分的受限结论,防止因体检原因被学校退档。高考志愿填报前,我省也会开放高考网上报名系统,供考生网上查询本人高考体检结论。
另外,务必仔细查看报考院校的招生章程,查看有意向报考的专业是否对身体条件有特殊要求。
31.如何使用《2025年山东省普通高校招生填报志愿指南》查询招生计划?
答:《填报志愿指南》分本科版和专科版,所列内容主要包含院校代号及名称、专业代号及名称、选考科目要求、计划数、学制、学费参考、院校属性(公办、民办或独立学院)、院校所在省份、专业备注信息等内容。为便于考生报考普通类提前批志愿,定向培养军士生计划在本科版、专科版中都予以公布。
院校代号转换规则。根据我省有关规定,在我省招生的院校代号(省编院校代号)均采用一位字母加院校代码中的后三位数字组成,具体转换规则如下:部标代码前两位数字转换为字母10—>A,11—>B,12—>C,13—>D,14—>E,15 —> T,16—>F,18—>G,19—>H,50—>K,51—>M,81—>N,92—>P等。比如山东大学的部标院校代码为10422,转换为省编院校代号A422;中国海洋大学10423,转换为省编院校代号A423;青岛大学11065,转换为省编院校代号B065。为便于考生填报志愿和招生录取工作需求,我省对个别省属高校的分校区、走读计划等单独编制了院校代号(以字母Y开头),如Y003青岛科技大学的高密校区。
院校招生专业查询办法。考生可根据《填报志愿指南》目录索引和院校代号,查询院校的具体招生专业计划信息。院校代号可在“附录”中查询,“附录”中高校均按院校名称的拼音首字母顺序排列,包含院校名称、院校代码及院校代号、院校通讯地址及联系电话等内容。例如:考生要查找山东大学普通类常规批本科招生专业计划信息,第一步可在“附录”中查找到该校的院校代号A422,第二步可在“目录”中找到夏季高考普通类常规批所在的页码,进而可在常规批下根据院校代号(高校按院校代号顺序编排)找到山东大学普通类常规批的相关本科招生计划信息。
温馨提示:考生在查阅《2025年山东省普通高校招生填报志愿指南》一书时,务必仔细阅读“本科版说明”“专科版说明”和“友情提示”内容。
32.考生在查阅招生计划时要注意哪些问题?
答:考生在查阅招生计划时需注意院校及专业对考生的选考科目要求、专业备注信息、办学性质、学制、学费标准等,同时还需查阅院校招生章程,了解办学地点,特殊院校及专业对考生性别、外语语种、身体条件等方面的要求。
考生填报志愿务必以《2025年山东省普通高校招生填报志愿指南》及志愿填报辅助系统上公布的院校代号、专业代号为准。
33.志愿填报采用什么方式?基本操作流程是什么?
答:均实行网上填报志愿的方式,山东省教育招生考试院网站(https://www.sdzk.cn)为填报志愿的唯一官方网站。
考生在规定时间内登录山东省教育招生考试院网站(https://www.sdzk.cn),凭本人身份证号、个人登录密码和手机短信验证密码,登录“山东省普通高校招生考试信息平台”(也可通过浏览器直接登录平台https://wsbm.sdzk.cn)进行志愿填报,根据系统显示的页面,输入选择的院校和专业志愿(或直接导入志愿预填表),确认无误后提交。请注意,在志愿填报辅助系统成功生成志愿预填表后,方可直接导入志愿预填表。
34.志愿填报辅助系统和志愿填报系统有什么区别?
答:志愿填报辅助系统是查询招生计划和预选志愿的系统,对预选的志愿可以修改、删除、生成志愿预填表,所生成的志愿预填表并非是考生正式填报的高考志愿。志愿填报系统是考生正式填报志愿的系统,考生通过该系统填报的高考志愿才具有法定效力,是考生投档录取的重要依据。
35.志愿填报辅助系统主要有哪些功能?如何登录该系统?
答:借助志愿填报辅助系统,考生可以查询招生计划和预选志愿。
主要功能:一是供考生查询招生计划。系统提供按院校名称、专业名称、选科要求、院校所在省份、层次(本、专科)等条件的筛选计划功能。二是考生在查询招生专业后,可以保存至预填表。保存预选志愿功能只适用于普通类提前批B类及常规批、艺术类本科提前批B类及本科批、艺术类专科批统考专业、体育类提前批及常规批、春季高考本专科批、春季高考高职院校专项计划等平行志愿,其他非平行志愿批次只提供计划查询服务。
考生在浏览器中访问https://wsbm.sdzk.cn,进入山东省普通高等学校招生考试信息平台系统主页,点击进入该系统。
36.怎样生成志愿预填表?
答:考生可登录山东省教育招生考试院网站(https://www.sdzk.cn),进入“山东省普通高等学校招生考试信息平台”,在“志愿填报辅助系统”中,通过条件筛选,选择适合本人填报的院校专业志愿,通过“保存至志愿预填表”操作选定后,在“查看志愿预填表”页面内,点击“保存志愿预填表”按钮,可生成本次考生志愿预填表。
注意:普通类常规批、春季高考本专科批最多生成96个志愿。普通类提前批B类、艺术类本科提前批B类及本科批、艺术类专科批统考专业、体育类提前批及常规批、春季高考高职院校专项计划最多生成60个志愿。
37.如何区分不同类别、批次的志愿预填表?
答:系统里保存的平行志愿预填表的名称能明显区分。显示的名称中包含录取类别、批次、选考科目要求以及艺术类专业类别等信息。请考生仔细查看,注意区分。
38.考生网上填报志愿时需要注意哪些事项?
答:(1)认真做好填报志愿的准备工作,慎重考虑并准确填报志愿预填表。考生可运用“志愿填报辅助系统”生成夏季高考、春季高考平行志愿的志愿预填表。
(2)考生志愿是投档和录取的重要依据,必须由考生本人亲自填报,不得由任何人代替。学校和教师不得代替学生统一设置报考密码,不得干预考生填报志愿,不得代替考生填报志愿,也不得接受考生委托填报志愿。考生须妥善保管个人登录密码和手机短信验证密码,在网上准确填报志愿信息,并对其真实性和准确性负责。
(3)考生网上填报个人全部意向志愿完毕后,一定要及时提交,只有提交后系统才会保留考生的志愿信息。在志愿填报截止时间前,考生可多次登录系统,在规定次数内允许考生修改志愿,系统以考生网上最后一次修改确定并成功提交的志愿为准。考生务必通过志愿填报系统中的“查看已报志愿”,检查志愿信息是否完整显示、准确无误,并符合自己的真实意愿。
(4)考生应尽早上网填报志愿,避免集中在截止时间临近前填报,特别是网络条件较差的地区要避免高峰期上网填报,防止在填报结束前因网络拥堵而不能登录填报网站。填报志愿系统按照规定时间关闭,关闭后考生将不能上网填报。
(5)考生要及时查询本人的录取信息,未被录取且符合相应批次填报志愿条件的考生应及时按规定时间继续上网填报下一批次志愿。
39.填报志愿时需要关注哪些重要系统提醒?
答:网报志愿时,涉及志愿填报帮助和提醒的文字提示,会在志愿填报系统的以下页面出现:登录时、首页面、选择批次填报时、志愿提交时、退出系统时。填报公费生(师范、医学、农科)时,应确保已提前阅读并接受公费教育协议书的系统提醒,拟报考公费师范生的考生务必登录山东省教育厅网站,查询《山东省师范生公费教育协议书》。公费医学生、公费农科生教育协议书请分别登录山东省卫生健康委员会、山东省农业农村厅网站查询。考生务必仔细阅读系统提醒内容。
40.填报志愿时间是怎么安排的?
答:考生须按规定时间填报志愿,各批次志愿填报时间均为每天的9:00—18:00。

41.考生在填报志愿规定时间内有几次修改志愿的机会?
答:考生在填报志愿规定时间内,可以有“1+5”次志愿填报和修改机会,即志愿信息首次成功提交后,最多可以再修改提交5次志愿信息,并以最后一次填报(修改)提交的信息为准。
42.采用“一键导入”方式导入预填志愿后还可以进行修改吗?
答:可以修改。“一键导入”的方式仅适用于夏季高考、春季高考平行志愿,其填报志愿和逐个输入志愿的方式一样,均可进行插入、删除、新增、调整等操作。
43.考生是否需要现场签字确认网上填报的志愿信息?
答:考生不需要现场签字确认志愿信息。凭登录密码和手机短信验证密码上网填报的志愿信息具有法律效力,无需进行书面签字确认。考生须妥善保管好密码等个人信息,不要随意委托他人填报志愿,对自己所填报志愿信息的真实性和安全性负责。
44.志愿填报时间截止后还可以补报志愿吗?
答:不受理任何补报志愿申请。考生只能在本次录取结束后,参加下一次志愿填报。
45.常规批平行志愿第1次志愿填报,考生需特别注意什么?
答:考生需特别注意以下事项:(1)我省普通类、体育类按照考生成绩分段录取。分段线不能与原来的批次线简单类比。上了一段线的考生不一定都能上本科,因为上线生源比本科计划多20%,部分考生因为自身填报志愿过高或分数低等原因未能录取到本科专业,这是正常情况。
(2)为充分利用机会,建议考生尽可能填满志愿,并合理拉开一定梯度,切勿轻易放弃志愿机会。
(3)考生除须查看可填报的院校专业计划外,还应仔细阅读志愿填报指南中的“本科版说明”“专科版说明”所重点提示的注意事项,查阅所填报高校招生章程,掌握报考要求(如身体条件、单科成绩、外语语种等)。特别要看清招生院校性质,注意公办、民办、独立学院的区别,本、专科专业层次的区别。
(4)考生首次志愿填报的院校专业因不够投档线而没有录取的,如果在第2次志愿填报时还想填报该院校专业(个别专业由于退档而出现缺额计划等情况),仍须重新填报志愿。
46.志愿网报过程中遇到下拉菜单无法显示、无法提交等问题怎么办?
答:这类情况主要是本地网络拥堵网速太慢、计算机的浏览器兼容性不好等原因造成。遇到这类情况应尝试更换计算机或查看志愿填报系统里的提示,改用其他浏览器,也可及时咨询学校老师或电话咨询县(市、区)教育招生考试机构(咨询电话可在省教育招生考试院官网或志愿填报系统中“志愿填报说明”查询)。
47.能否用手机或平板电脑填报志愿?
答:建议不用。一是屏幕小,不能很好地显示填报页面,影响填报。二是手机或平板电脑基本上都是触屏操作,容易发生误操作。三是其操作系统与普通电脑的操作系统存在一定差别,填报系统的有些功能在手机上可能无法使用。
48.填报志愿系统对设置密码有什么要求?
答:为确保安全,密码设置要相对复杂,长度不少于8位,且以数字和英文字母(注意区分大小写)混合组成,建议密码中不使用双引号"、单引号'、斜杠/、反斜杠\等特殊字符。考生应牢记自己的密码并严禁向其他人透露。考生因密码保管不当被他人窃取并被篡改志愿等后果由考生本人承担。
49.忘记登录密码怎么办?
答:考生若忘记密码无法登录,使用填报志愿系统中的“找回密码”页面的“找回个人登录密码”功能可重新自行设置密码,也可持有效证件去报名县(市、区)教育招生考试机构重新设置密码。通过短信找回或通过县(市、区)教育招生考试机构重新设置密码,原密码都会自动失效。
50.遗失手机短信验证密码怎么办?
答:使用报名平台“找回密码”页面的“重发手机短信验证密码”功能,重新给注册手机号码发送手机短信验证密码。
手机短信验证密码长期有效(打印准考证、填报志愿等使用),请考生务必准确填写手机号码并妥善保存短信密码。
(三)投档与录取。
51.每次“专业(专业类)+学校”平行志愿有几次投档机会?考生投档后有退档风险吗?被退档的,能再补投到后面的“专业(专业类)+学校”平行志愿吗?
答:“专业(专业类)+学校”平行志愿实行一轮投档,考生只有一次投档机会,系统按照考生填报志愿顺序依次检索,一旦被投档到其中一个专业(专业类)志愿,后续志愿立即失效。
有退档风险。考生的体检、单科成绩、外语语种、外语口试等条件不符合高校要求的,都有可能造成退档,这些条件由高校根据招生需要自主设定,并在高校招生章程中公布。考生一旦投档到某个高校的专业,又不符合高校招生章程要求就会造成退档。因此考生在填报志愿前一定要认真查看高校招生章程,防止因不符合要求而被退档,从而失去一次录取的机会。
考生被投档的专业退档后,不再参与后面志愿的投档,需要在下一次重新填报志愿。
52.普通类、体育类一段线上考生都能被本科录取吗?为什么按照1:1.2的比例划定一段线?
答:普通类和体育类的一段线是分别按照普通类和体育类本科招生计划1:1.2的比例划定的。达到一段线的考生具备填报常规批首次志愿的资格。我省普通类和体育类实行平行志愿录取办法,按照分数(位次)优先的原则投档录取。在一段线内,如果填报志愿合理,高分考生的录取几率就比较大。但是,因为上线生源比计划多出20%,达到一段线并不意味着就一定能被本科录取。部分分数(位次)较低的考生未被本科录取是一种正常结果,可以继续参加第2次、第3次志愿填报,选择相应的专业和学校,仍有很多录取机会。
按照1:1.2的比例划定一段线的理由是,我省实行的是“专业(专业类)+学校”的志愿填报模式,不同专业(专业类)的选科要求不一样,其对应的生源数量也不一样。如果划线比例过低,会使部分专业(专业类)因为生源不足造成首次志愿完不成计划的情况。我省经过多轮次数据模拟和科学测算,证明按照1:1.2的比例可以较好地实现各专业(专业类)计划与生源的匹配。从近几年实际录取情况看,我省首次志愿专业(专业类)的满足率达到99%以上,保证了所有专业(专业类)都取得较好的录取结果。
53.实行平行志愿的专业,高考总成绩相同时,如何确定投档顺序?
答:夏季高考各类各批次实行平行志愿的专业,考生高考总成绩相同时,依次按语文数学总成绩、语文或数学单科最高成绩、外语单科成绩、等级考试选考科目单科最高成绩、等级考试选考科目单科次高成绩由高到低顺序投档;如仍相同,则比较考生志愿顺序,顺序在前者优先投档。志愿顺序相同的同分同位次考生全部投档。
春季高考按以下办法确定投档顺序:所有类别均按照总成绩、专业知识、专业技能、语文、数学、英语的顺序,依次比对成绩,成绩高者位次在前,优先投档。考生总成绩及各单科成绩均相同时,比较考生志愿顺序,顺序在前者优先投档,志愿顺序相同则全部投档。
54.此前已被录取的考生,还有机会参加后续的院校专业录取吗?
答:已被录取的考生,不再参加后续志愿投档和录取。未录取的考生不影响后续志愿投档和录取。
55.考生怎么查询录取结果?
答:考生查询的渠道主要有4种:一是省教育招生考试院将通过推送手机短信方式向已录取考生推送录取结果(发送到高考志愿填报系统绑定的手机号码)。二是登录山东省教育招生考试院网站(https://www.sdzk.cn),通过录取查询系统查询。三是通过“国家政务服务平台”查询。四是通过“爱山东”APP查询。
温馨提醒:为确保在填报志愿和录取阶段能够正常收取信息,请考生将手机“短信拦截”功能关闭。
56.常规批实行“专业(专业类)+学校”平行志愿后,近两年退档比例高吗?都是什么原因导致的退档?
答:从近年普通高校招生录取情况看,考生和招生高校对新高考能较好适应,各院校招生专业录取位次与往年保持相对稳定。同时招生计划与考生志愿匹配度较高,考生投出率高、录取率高、退档率低。
从近年的退档情况看,体检不符合要求成为最主要的退档原因,其中尤以色盲、色弱更为突出,是退档的首要原因。退档的专业主要集中在医学类、药学类、化学类、化工与制药类、能源化学工程、安全工程、消防工程、过程装备与控制工程、护理学、生物科学类、水产养殖学、学前教育、体育教育等专业。因此考生要务必注意体检结论,避免填报受限专业而被退档。
请考生仔细阅读高考体检结论告知书,明确知晓本人体检结论是否受限、受限的具体专业有哪些。在填报志愿时,务必仔细阅读院校招生章程,明确招生专业对体检、语种等的具体要求,避免填报自身条件不符合要求的志愿。
二、分类别志愿填报信息
(一)夏季高考普通类志愿填报。
57.普通类志愿填报化简为繁的基本路径是什么?
答:志愿填报化繁为简,只需四步:
第一步,筛出参考志愿。使用教育部阳光志愿信息服务系统(公益免费),通过变换筛选条件,筛选出96个志愿3倍左右的参考志愿范围,形成初步的个人参考志愿报告。
第二步,挑出心仪志愿。根据个人偏好(如院校层次、专业兴趣、地域等),将个人参考志愿报告中的志愿逐步优化至96个左右,其中录取可能性较小(冲)、适中(稳)、较大(保)类型的志愿应各占一定比例。在这个阶段,也可借助往年投档数据,进一步合理调整参考志愿信息。
第三步,借助辅助系统。由于个人参考志愿报告中的院校及代号并不是2025年招生计划数据,应借助志愿辅助系统和《填报志愿指南》,将心仪志愿的院校及代号逐一对应成2025年招生的院校及代号,并生成《志愿预填表》,注意区分同名院校的不同校区或专业方向。
第四步,正式填报志愿。登录志愿填报系统,将《志愿预填表》“一键导入”,核对无误后提交,完成正式志愿填报。考生最后应通过“查看志愿”功能,确认本人志愿填报准确无误。
通过以上四步,考生可科学、高效地独立完成志愿填报,无需依赖外部机构。
58.夏季高考招生科类分哪几类?分几个录取批次?
答:我省夏季高考科类分普通类、艺术类和体育类3类,招生录取按照科类分批次进行。
普通类分为提前批、特殊类型批和常规批三个录取批次;艺术类分为本科提前批、本科批和专科批三个录取批次;体育类分为提前批和常规批两个录取批次。
普通类、艺术类和体育类志愿,在同一时间录取的批次不能兼报。如提前批志愿,考生只能选择普通类、艺术类、体育类其中一类填报,三类不能同时填报。
59.普通类分几个批次?每个批次有哪些类型的招生?
答:(1)提前批。包括军事、公安、航海、消防、公费生(师范、医学、农科)、综合评价招生、高水平运动队、飞行技术、部分高校的马克思主义理论专业和紧缺涉农试点专业等类型的本科招生,以及定向培养军士生等类型的专科招生。
(2)特殊类型批。包括教育部高校专项计划等类型的本科招生。
(3)常规批。未列入提前批和特殊类型批的其他本、专科招生。
60.普通类一段线上考生获得什么志愿填报资格?
答:一是填报提前批本科志愿的资格;二是在常规批第1次志愿填报时,填报普通类本科志愿的机会。
61.普通类二段线上考生获得什么志愿填报资格?
答:达到二段线但是未达到一段线的考生,提前批志愿填报时,可填报专科志愿;常规批志愿填报时,不能参与第一次本科志愿填报,可参与第2次、第3次志愿填报,选报剩余本科计划及专科计划。
62.特殊类型招生控制线上考生获得什么志愿填报资格?
答:此线作为高校专项计划等特殊类型招生的资格线。
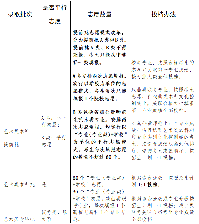
63.普通类提前批志愿怎样设置?
答:2025年普通类提前批志愿设置进行改革,将普通类提前批分为A类(非平行志愿部分)和B类(平行志愿部分)两类,分别录取。
提前批A类包括本科计划、专科计划,含军事类、公安政法类、飞行技术、航海类、消防救援、综合评价、高水平运动队等本科招生,以及定向培养军士生等类型的专科招生。提前批A类实行以学校为单位的志愿模式。第1次志愿填报,考生填报1个院校志愿;第2次志愿填报,考生填报4个顺序院校志愿。除个别招生类型外,每个学校志愿一般可填报6个专业志愿及1个专业服从调剂志愿。
提前批B类均为本科计划,含国家公费师范生、省属公费生、部分高校的马克思主义理论专业、紧缺涉农试点专业等类型。提前批B类第1次、第2次志愿均实行以“专业(专业类)+学校”为单位的平行志愿模式,1个“专业(专业类)+学校”为1个志愿。考生每次填报志愿的数量不超过60个。
64.考生如何填报普通类提前批志愿?
答:提前批A类、B类不得兼报,考生只能从中选择一类填报。普通类一段线及以上考生可填报提前批本科志愿,也可以填报提前批专科志愿;普通类一段线下、二段线(含)上考生只能填报提前批专科志愿。
65.飞行技术专业如何填报志愿?
答:军队招收飞行学员单设志愿,设1个学校志愿,1个专业志愿,合格考生只填报1次志愿,被录取后不再参加后续投档录取。
民航招收飞行学员单设志愿,合格考生可填报2次志愿。第1次志愿可填报1个学校志愿,1个专业志愿,第2次志愿可填报4个顺序学校志愿,每个学校志愿可填报1个专业志愿。
66.普通类特殊类型批志愿怎样设置?
答:特殊类型批包括高校专项计划本科招生。高校专项计划设1个高校志愿、6个专业志愿及1个专业服从调剂志愿,只填报1次志愿。
67.特殊类型批志愿填报要求是什么?
答:在特殊类型招生控制线上且具有相关资格的考生,可填报教育部高校专项计划志愿。考生所报志愿必须与取得高校专项计划资格的高校一致。
68.普通类常规批志愿怎样设置?
答:安排3次志愿填报。均实行以“专业(专业类)+学校”为单位的平行志愿模式,1个“专业(专业类)+学校”为1个志愿。考生每次填报志愿的数量不超过96个。
地方专项计划志愿包含在96个志愿之内,具有相应资格的考生可在常规批第1次志愿填报时填报,若第1次志愿录取完成后仍有剩余计划,可在常规批后续志愿填报时继续填报。
文物全科人才志愿包含在96个志愿之内,符合报考条件的考生可在常规批第1次志愿填报时填报,若第1次志愿录取完成后仍有剩余计划,可在常规批后续志愿填报时继续填报。高职院校专项计划志愿包含在96个志愿之内,具有相应资格的考生可在常规批第2次志愿填报时填报,若第2次志愿录取完成后仍有剩余计划,可在常规批第3次志愿填报时继续填报。
公费专科医学生包含在96个志愿之内,考生可在常规批第2次志愿填报时填报,若第2次志愿录取完成后仍有剩余计划,可在常规批第3次志愿填报时继续填报。
“3+2对口贯通分段培养”高职阶段招生,总成绩达到或超过普通类一段线下50分的考生,可在常规批第2次志愿填报时填报,若第2次志愿录取完成后仍有剩余计划,可在常规批第3次志愿填报时继续填报。
69.普通类常规批志愿填报要求是什么?
答:第1次志愿填报:普通类一段线上考生填报本科志愿。
第2次志愿填报:第1次志愿录取结束后,公布院校剩余计划,进行第2次志愿填报,普通类二段线上未被录取的考生(含未被录取的一段线上考生)填报本、专科志愿。
第3次志愿填报:第2次志愿录取结束后,如果仍有院校招生计划未完成,则进行第3次志愿填报,普通类二段线上考生未录取考生(含未被录取的一段线上考生)填报。
70.普通类平行志愿填报及录取流程是怎样的?
答:实行分段填报志愿、分段投档录取。一段线上考生先填报本科志愿,随即投档录取;剩余计划重新公布,二段线上考生(含未被录取的一段线考生)填报本、专科志愿,再组织投档录取。
山东省属高校统一按招生计划1∶1投档。部属及外省省属高校按其确定的投档比例投档;未调整投档比例的,按其招生计划1∶1投档。以考生符合所填报志愿的选考科目范围为前提,根据考生高考总分,实行专业平行志愿投档,直接投到考生所填报的具体院校的具体专业(专业类)。
71.普通类96个“专业(专业类)+学校”平行志愿有无先后之分?
答:对考生来说,有先后之分。“专业(专业类)+学校”平行志愿投档依据考生位次、志愿顺序进行。比如投档系统对普通类考生所填报的96个志愿依次进行检索,先检索第1志愿,符合条件就投档,不符合条件立即检索第2志愿,依此类推。一旦检索到符合条件的志愿并投档,后续志愿立即同时失效。96个志愿中即使有多个符合条件的志愿,也只有一次投档机会,只投档到排在最前面且符合条件的志愿。所以对考生来说,精心安排志愿次序非常重要。
(二)夏季高考艺术类志愿填报。
72.艺术类志愿填报的基本路径是什么?
答:第一步,明确艺术类录取办法。

第二步,明确报考资格。报考艺术类本科考生按照文化课成绩+专业课成绩确定报考资格。

第三步,选择报考院校及专业。一要按照录取批次合理填报院校志愿。建议考生根据自己的成绩情况,按照本科提前批、本科批、专科批的顺序报考。本科提前批分为A类、B类,其中B类实行平行志愿;A类和B类不能兼报。二要认真选报专业。6类统考类别下所覆盖的招生专业数量多,考生可根据自身特长和优势,合理选择报考专业志愿。本科批平行志愿填报时,按照招生院校、招生专业、招生计划、参照往年录取数据,分梯度降序安排志愿。考生应理性参考往年录取数据,结合本人综合成绩位次科学填报。
第四步,正式填报志愿。考生可使用志愿填报辅助系统,并生成志愿预填表(艺术类本科提前批B类、艺术类本科批及专科批)。考生应在规定时间内,登录省教育招生考试院网站,正式填报志愿。
特别提醒:艺术类考生如文化成绩符合普通类相应填报要求,可以选择填报普通类志愿;同一批次内,考生只能选择1个类别填报志愿。
73.艺术类招生专业划分为几个专业类别?
答:根据艺术类专业的不同属性,山东省将招生专业划分为美术与设计类、书法类、舞蹈类、音乐类、播音与主持类、表(导)演类、戏曲类等7个专业类别。
74.艺术类各类别本科文化控制线是如何划定的?
答:校考专业:少数经教育部批准组织校考的专业文化录取控制线为普通类一段线,破格录取考生文化成绩要求按照招生高校破格录取办法执行。
戏曲类专业:实行省际联考的戏曲类专业本科文化录取控制线为普通类一段线的65%。
其他艺术类本科高校及专业,分艺术类别划定文化录取控制分数线,各艺术类别划线办法如下。

75.艺术类分几个批次?每个批次有哪些类型的招生?
答:艺术类分为本科提前批、本科批、专科批三个录取批次,录取工作按三个批次依次进行。
本科提前批。包括独立设置本科艺术院校(含部分艺术类本科专业参照执行的少数高校)等组织校考的专业、省属公费师范生艺术类专业、省际联考的戏曲类本科专业招生。
本科批。包括除提前批之外的所有艺术类本科招生。
专科批。包括所有艺术类专科招生。
76.艺术类本科提前批志愿怎样设置?填报要求是什么?
答:2025年艺术类本科提前批志愿设置进行改革,将提前批分为A类(非平行志愿部分)和B类(平行志愿部分)两类,分别录取。
本科提前批A类包括独立设置本科艺术院校(含部分艺术类本科专业参照执行的少数高校)等组织校考的专业、省际联考的戏曲类本科专业。提前批A类实行以学校为单位的志愿模式。考生填报1个院校志愿,院校志愿下可填报4个专业志愿及1个专业服从调剂志愿。
本科提前批B类包括省属公费师范生艺术类专业。提前批B类第一次、第二次志愿均实行以“专业(专业类)+学校”为单位的平行志愿模式,1个“专业(分就业市方向)+学校”为1个志愿。考生每次填报志愿的数量不超过60个。
提前批A类、B类不得兼报,考生只能从中选择一类填报。少数经教育部批准组织校考的专业文化录取控制分数线为普通类一段线,破格录取考生文化成绩要求按照招生高校破格录取办法执行。填报提前批其他院校本科各类别的专业志愿,须达到我省艺术类相应类别本科文化控制线。
77.艺术类本科批平行志愿怎样设置?
答:安排2次志愿填报。统考专业(专业类)实行平行志愿,均实行以“专业(专业类)+学校”为单位的志愿模式,1个“专业(专业类)+学校”为1个志愿,考生每次志愿填报的数量不超过60个。
78.艺术类本科批平行志愿填报要求是什么?
答:考生须达到艺术类相关专业类别本科文化控制线方能填报艺术类本科批志愿。
第1次志愿填报:艺术类本科文化控制线上考生填报本科志愿。
第2次志愿填报:第1次志愿录取结束后,公布院校剩余计划,进行第2次志愿填报,艺术类本科文化控制线上未录取考生可填报。
79.艺术类专科批志愿怎样设置?
答:安排2次志愿填报。省级统考专业类别内实行平行志愿,考生按“专业(专业类)+学校”志愿模式填报,每次志愿填报数量不超过60个。省际联考的戏曲类专科专业实行院校志愿,考生每次填报1个院校志愿,院校志愿内设1个专业志愿。
80.艺术类专科批志愿填报要求是什么?
答:第1次志愿填报:艺术类专科文化控制线上考生填报专科志愿。
第2次志愿填报:第1次志愿录取结束后,如有招生计划未完成,则进行第2次志愿填报,艺术类专科文化控制线上未录取考生可填报。
81.艺术类有哪些统考类别?平行志愿投档时如何排序?
答:艺术类统考包括美术与设计类、书法类、舞蹈类、音乐类、播音与主持类、表(导)演类等6个类别。
艺术类统考专业实行平行志愿,对专业成绩合格且达到艺术类本科所属专业类别文化控制线的考生,按综合成绩从高到低排序投档。
82.艺术类统考综合成绩如何计算?
答:

83.报考科类选择艺术类的考生没有取得艺术类专业合格成绩,可以转为普通类考生填报志愿吗?
答:对艺术类考生,我省报名系统默认可兼报普通类,因此无论专业成绩或省统考成绩是否合格,只要高考成绩达到普通类相应分段线,均能转报普通类志愿。
84.考生艺术统考不合格,可以参加学校专业测试吗?
答:不可以。未达到当年美术与设计类、书法类、舞蹈类、音乐类、播音与主持类、表(导)演类专业省级统考本科合格线的考生,没有资格参加招生院校组织的相应类别本科专业校考。考生即使报名参加了校考,也不能参加后续投档及录取。
85.音乐类考生在同一类别是否可以兼报志愿?
答:音乐类具有音乐表演、音乐教育合格专业成绩的考生,可同时填报相应使用音乐类(音乐表演)统考成绩、音乐类(音乐教育)统考成绩的专业志愿。
86.表(导)演类考生在同一类别是否可以兼报志愿?
答:表(导)演类具有戏剧影视表演、戏剧影视导演合格专业成绩的考生,可同时填报相应使用表(导)演类(戏剧影视表演)统考成绩、表(导)演类(戏剧影视导演)统考成绩的专业志愿。
87.音乐类、表(导)演类、舞蹈类平行志愿投档时有什么规定?
答:音乐类专业遵循考生志愿,使用相应音乐表演或音乐教育专业综合成绩投档;表(导)演类专业遵循考生志愿,使用相应戏剧影视表演、戏剧影视导演或服装表演专业综合成绩投档;舞蹈类专业投档不关联舞种方向。
比如,音乐学[音乐类(音乐表演)统考成绩](招收器乐且技能项为琵琶、扬琴、古琴、箜篌、古筝的考生),则关联考生音乐表演(器乐)统考成绩,且只投技能项为琵琶、扬琴、古琴、箜篌、古筝的考生。音乐学(音乐教育统考成绩)(招收主项为钢琴且副项为美声的考生),则关联考生音乐教育统考成绩,且只投主项为钢琴且副项为美声的考生。舞蹈表演(培养中国舞方向),则关联考生舞蹈类统考成绩,且不关联舞种方向投档。
88.艺术类专业合格考生是否可以兼报普通类志愿?
答:在同一批次内,艺术类考生可综合考虑本人文化成绩、专业成绩、招生计划、专业报考意愿等因素,在艺术类或普通类中选择一类进行填报,且只能选择其中一类,不能兼报。
(三)夏季高考体育类志愿填报。
89.体育类志愿填报的基本路径是什么?
答:录取批次分提前批和常规批进行;提前批录取实行院校志愿,常规批录取实行平行志愿,考生可填报60个“专业(专业类)+学校”志愿。基本路径:
第一步,确定报考资格。报考省属公费师范生体育专业、普通体育类的考生,要达到我省体育专业测试资格线(73分)和体育类本专科文化控制线(专业和文化成绩双达线),且达到体育类综合成绩一段线或二段线。
第二步,优化报考策略,增加录取机会。有意向的合格考生可先报考提前批省属公费师范生平行志愿,再报考体育类常规批志愿。
第三步,合理选择平行志愿。体育常规批实行平行志愿,最多可报考60个志愿。考生参考往年体育专业录取综合成绩(位次),依据本人综合成绩(位次),分梯度分层次选择志愿,并按照“冲—稳—保”降序排列。2025年起,体育类增设本专科文化控制线,所以考生在参考往年投档情况时,应理性分析,不要盲目照搬往年数据。
90.体育类分几个批次?每个批次有哪些类型的招生?
答:提前批,包括省属公费师范生体育专业本科招生。
常规批,未列入提前批的其他本、专科招生。
91.体育类提前批志愿怎样设置?填报要求是什么?
答:体育类提前批安排两次志愿填报,均实行以“专业(专业类)+学校”为单位的平行志愿模式,1个“专业(专业类)+学校”为1个志愿。达到体育类一段线的考生可以填报提前批志愿。考生每次填报志愿的数量不超过60个。
92.体育类常规批志愿怎样设置?填报要求是什么?
答:安排3次志愿填报。均实行平行志愿,1个“专业(专业类)+学校”为1个志愿单位。考生每次填报志愿的数量不超过60个。
第1次志愿填报由体育类一段线上考生填报本科志愿;第2次和第3次志愿填报,达到体育类一段线未被录取的考生可填报本、专科志愿,体育类一段线下、二段线(含)以上的考生只可填报专科志愿。
93.体育类综合成绩如何计算?
答:体育类综合成绩按照专业成绩占70%、文化成绩占30%的办法计算。综合成绩=专业成绩×750/100×70%+文化成绩×30%(综合成绩四舍五入保留两位小数)。
94.体育类专业合格考生是否可以兼报普通类志愿?
答:体育类合格考生在同一批次内,可选择填报体育类志愿或普通类志愿,且只能选择其中一类填报;但普通类考生不能填报体育类志愿。
(四)春季高考志愿填报。
95.春季高考考生可以跨专业类别填报志愿吗?春季高考平行志愿的基本填报策略是什么?
答:考生志愿填报的专业类别须与考生报名和考试的专业类别一致,不能跨专业类别填报志愿。
根据春季高考的特点,除使用夏季高考平行志愿通用的志愿填报策略外,春季高考平行志愿填报时应特别关注如下:
一是本科批所有专业类别的招生专业数均不超过96个,96个志愿设置可以覆盖所有招生专业。符合条件的考生填报本科批志愿,重点做到可报尽报,根据个人职业发展规划、高校及专业发展情况,合理确定志愿顺序。
二是专科批招生专业大于96个的类别,则96个志愿不能覆盖所有招生专业,考生可根据自己的成绩位次、招生计划数等信息,确定大致“录取排位”,再根据往年的录取情况,圈定大致的院校及专业范围,合理应用“冲—稳—保”的策略选报志愿。对于招生专业不超过96个的类别,考生重点也是可报尽报、合理确定志愿顺序。
96.哪些考生可以报考春季高考本科提前批?提前批志愿如何设置?
答:仅限经省教育招生考试院网站公示的技能拔尖人才填报春季高考本科提前批。在符合条件的生源范围内根据考生文化成绩和招生计划单独划定文化录取控制分数线。
提前批安排2次志愿填报,第1次志愿和第2次志愿均设置1个高校志愿、4个专业志愿和1个专业服从调剂志愿。
97.春季高考本科批志愿如何设置?
答:安排2次志愿填报,均实行以“专业(专业类)+学校”为单位的平行志愿模式,1个“专业(专业类)+学校”为1个志愿。考生每次填报志愿的数量不超过96个。
第1次志愿填报资格线为首次确定的本科相应类别录取控制分数线。第2次志愿填报资格线为首次确定的春季高考本科相应类别录取控制分数线下50分。
98.春季高考专科批志愿如何设置?
答:安排2次志愿填报,均实行以“专业(专业类)+学校”为单位的平行志愿模式,1个“专业(专业类)+学校”为1个志愿。考生每次填报志愿的数量不超过96个。
高职院校专项计划志愿单设投档单位,考生须达到春季高考专科批文化录取控制分数线,填报1次志愿,实行以“专业(专业类)+学校”为单位的平行志愿模式。1个“专业(专业类)+学校”为1个志愿。考生可填报志愿的数量不超过60个。
99.被高职(专科)单独招生和综合评价招生录取后还能参加春季高考统一考试和夏季高考吗?
答:凡被高职综合评价招生、单独招生录取的考生,不再参加春季、夏季普通高校招生统一考试及录取。
100.春季高考和夏季高考可以兼报吗?兼报考生如何录取?
答:同时符合夏季高考和春季高考报名条件的考生可以兼报。
被春季高考和夏季高考“双录取”的考生,必须在规定时间内(8月3日9:00—18:00)确认就读学校,否则视为放弃当年高考录取资格。
高招云直播