
根据山东省招生考试委员会办公室印发的《关于山东省2025年普通高等学校招生录取工作的意见》,2025年山东夏季高考分普通类、艺术类、体育类三类,按类别分批次依次进行录取。其中,体育类分为提前批和常规批两个录取批次。
体育类在专业、文化成绩双达线的合格生源范围内,按综合成绩划线,综合成绩按照专业成绩占70%、文化成绩占30%的办法计算。综合成绩=专业成绩×750/100×70%+文化成绩×30%(综合成绩四舍五入保留两位小数)。根据考生综合成绩,按照体育类本科招生计划数的1:1.2划定体育类一段线;按照体育类本、专科招生计划总数和生源情况划定体育类二段线,作为考生参与录取的最低控制线。
接下来,一起来了解体育类提前批和常规批的志愿填报及投档办法——
提前批

包括省属公费师范生体育专业本科招生。
(1)志愿填报。
安排2次志愿填报,均实行以“专业(专业类)+学校”为单位的平行志愿模式,1个“专业(定向就业市)+学校”为1个志愿。达到体育类一段线的考生可以填报提前批志愿。考生每次填报志愿的数量不超过60个。
(2)投档办法。
根据考生综合成绩从高分到低分排序,遵循考生志愿,按专业招生计划1∶1投档,由高校审核录取。
常规批


包括未列入提前批的其他本、专科招生。实行分段填报志愿、分段录取的办法。
(1)志愿填报。
安排3次志愿填报,均实行“专业(专业类)+学校”为单位的平行志愿,1个“专业(专业类)+学校”为1个志愿。考生每次填报志愿的数量不超过60个。第1次志愿填报由体育类一段线上考生填报本科志愿,第2次和第3次志愿填报,达到体育类一段线未被录取的考生可填报本、专科志愿,体育类一段线下、二段线(含)以上的考生只可填报专科志愿。
(2)投档办法。
根据考生综合成绩从高分到低分排序,遵循考生志愿,按专业招生计划1∶1投档,由高校审核录取。
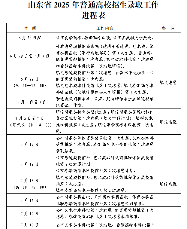
一起来看“录取进程表”↓

(声明:以上图文,贵在分享,版权归原作者及原出处所有。如涉及侵权,请权利方及时与我们联系,我们将及时更正、删除或依法处理。)
往期精彩回顾《人民日报》:看,孩子们身上有汗、眼里有光——探访中小学课间15分钟
加强中小学校园食品安全和膳食经费管理!教育部发布指引《山东省特殊教育中职部(班)设置标准》出台!《中国教育报》:科学教育“加法”怎样做好——从三个切面看山东如何构建特色科学教育工作体系
高招云直播