近日,安徽省委教育工委公布2024年度教育宣传工作“好案例”“好作品”名单,滁州学院2个作品入选。

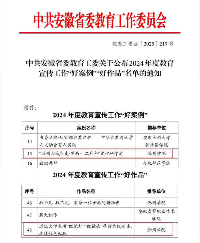
音乐与教育学院王诗根申报的《“滁州古城行走·甲辰十二月令”文化研学游》入选2024年度教育宣传工作“好案例”。该活动将古城滁州的文化遗存景点连珠串成线,组织大中小学生一月一行走、一令一研学,用优秀的地方文化育人化人。近百个网络新媒体账号对“古城行走”进行了宣传,滁州古城文化为越来越多的青少年学子和广大市民所熟知,“滁州古城行走”已经成为文化滁州建设的一张靓丽名片。
地理信息与旅游学院李云飞申报的《退伍大学生用“红笔杆”“红镜头”寻访抗战老兵,赓续红色血脉》入选2024年度教育宣传工作“好作品”。滁州学院退役大学生自发组织退役复学大学生和1名军事爱好者成立“红色笔记”退役老兵寻访团,跨越滁州市南谯区、天长市、来安县、全椒县四地,队员走街串巷跋涉300余公里,寻访11位平均年龄91岁退役老兵。寻访事迹先后受到国家级媒体报道3次,省级以上媒体报道4次,市级主流媒体平台报道20余次,产生了良好的社会反响。
2025年1月,安徽省委教育工委组织开展2024年度教育宣传工作“好案例”“好作品”评选工作,21个作品入选“好案例”,53个作品入选“好作品”。
终审人:孔令十
责任编辑:张晶晶
稿源单位审核:马报
高招云直播