第一章总则
第一条为了保证学校2023年中高职贯通培养三二分段转段考核及招生工作顺利进行,切实维护学校和考生的合法权益,依据《中华人民共和国教育法》和《中华人民共和国高等教育法》等法规、国务院和《广东省教育厅广东省招生委员会办公室关于做好2022年中高职贯通培养三二分段转段考核工作的通知》文件精神以及教育部、广东省招生委员会的有关规定,全面落实《教育部关于进一步推进高校招生信息公开工作的通知》(教学函〔2013〕9号)的要求,结合学校实际情况,特制定本校中高职贯通培养三二分段转段招生章程。
第二条学校中高职贯通培养三二分段招生工作遵循“公平竞争、公正选拔、公开程序,德智体美劳全面考核、综合评价、择优录取”的原则,并接受纪检监察部门、考生、家长以及社会各界的监督。
第二章学校概况
第三条学校全称:广东工贸职业技术学院
第四条学校国标代码:12959
第五条学校地址:
天河校区:广东省广州市天河区广州大道北963号;邮政编码:510510
白云校区:广东省广州市白云区钟落潭镇广从九路688号;邮政编码:510550
荔湾校区:广东省广州市荔湾区滘口大街5号;邮政编码:510360
第六条办学层次:高职(专科)
第七条办学性质:公办普通高等学校
第八条办学类型:全日制
第九条学校主管单位:广东省教育厅
第十条毕(结)业颁证:对取得我校学籍,在规定年限内达到所在专业毕(结)业要求者,颁发广东工贸职业技术学院普通高等学校毕(结)业证书。退学学生,视具体情况发放肄业证书或开具写实性学习证明。
第三章组织机构及职责
第十一条学校按照教育部及广东省招生办有关要求设立招生工作领导小组,全面负责贯彻执行教育部和广东省招生委员会有关中高职贯通培养三二分段招生考核的工作政策,负责制定招生章程、招生规定和实施细则、确定招生规模,领导、监督中高职贯通培养三二分段招生工作的具体实施,协调处理中高职贯通培养三二分段招生工作中的重大事项。
第十二条学校招生办公室为学校招生领导小组的执行机构,其主要职责是根据学校的招生规定和实施细则,录取工作,处理招生的日常事务。招生工作人员必须严格遵守招生纪律和有关考试命题的规定及接受纪律监察部门的监督。
第十三条学校教务处负责拟定中高职贯通培养三二分段转段考核工作方案;按照转段考核文件的命题要求和学校颁布的考试大纲要求,组织文化课程及专业课程的相关教师,编制2022年转段考核的文化基础、专业理论及专业技能考核的试题;严格按照试卷答案和参考标准认真批改试卷。
第十四条学校设立由学校领导和纪检监察部门组成的招生考试监督小组,对招生考试工作实施监督。在考试录取期间成立信访组,安排专人负责考生的信访、申诉、投诉处理工作。
第四章招生计划公布
第十五条本校中高职贯通培养三二分段招生计划按《广东省教育厅广东省招生委员会办公室关于开展2020年职业院校中高职贯通培养三二分段试点工作的通知(粤教职函〔2020〕12号)执行。
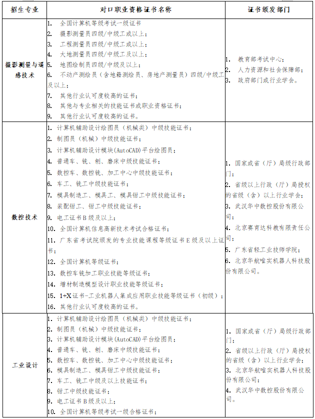
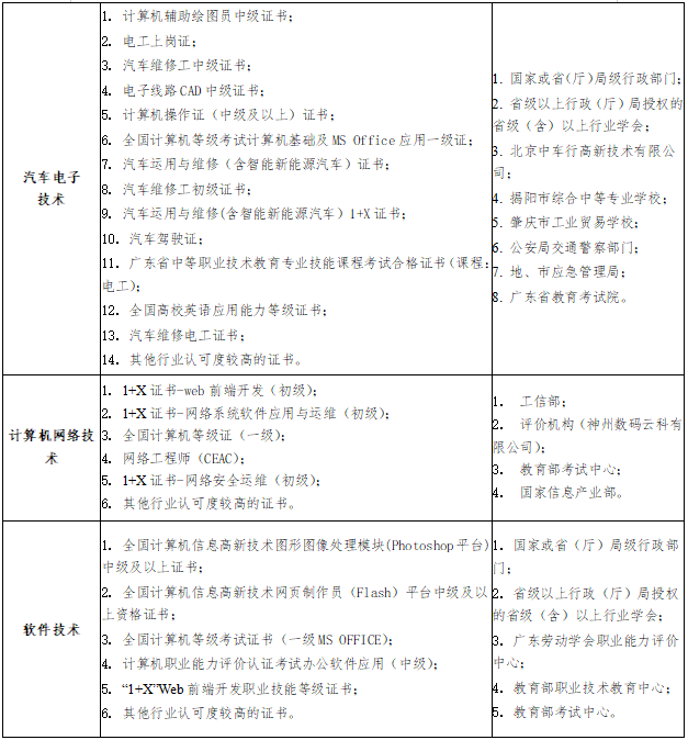
第十六条招生专业和计划

第五章招生对象及报考条件
第十七条招生对象
2020年被试点中职学校录取并在相关专业“三二分段班”就读,符合《广东省教育厅广东省招生委员会办公室关于开展2020年职业院校中高职贯通培养三二分段试点工作的通知(粤教职函〔2020〕12号)文件要求,于2020年被广东工贸职业技术学院录取,并在试点专业“三二分段试点班”就读,具有正式学籍和符合2023年广东省普通高考报名条件的学生。
试点专业“三二分段试点班”学生身份,以中职学段招生录取时身份为准,不接受对口中职学校对口专业“三二分段试点班”外的中职学生报名及参加考核。
非广东省户籍中职应届毕业生(以下简称随迁子女)还须符合以下全部条件:父亲或母亲在我省具有合法稳定职业、父亲或母亲在我省具有合法稳定住所、父亲或母亲持有我省居住证已连续3年以上(含3年)、父亲或母亲在我省依法参加社会保险缴费累计3年以上(含3年)、随迁子女具有我省中职学校3年完整学籍。
符合报考条件的随迁子女在报名时,提交经相关部门加具审核意见的《广东省进城务工人员随迁子女三二分段高职转段考核报名资格审核表》(以下简称《审核表》),及相关材料和复印件。有关证明材料详见附件备注。
各试点中职学校要认真做好考生的资格的初审工作,认真把关,审核原件及其复印件相符后,在复印件上注明“与原件一致”字样并加盖审核单位公章,各中职学校在转段考核报名时,与考生签订告知书,明确“符合条件的外省户籍随迁子女考生才能参与录取,不符合条件的考生不予录取”。
第十八条报考条件
(一)身体健康,符合广东省普通高等学校统一招生考试报名资格的对应中等职业教育2023届毕业生;
(二)须在中职学段毕业后取得中等职业教育毕业学历证书;
(三)须在第五学期前获得相应专业对口的职业资格证书之一,职业资格证书一般包括以下证书:
1. 广东省教育考试院颁发的专业技能课程等级证书;
2. 国家职业资格中级(含)以上技能等级证书;
3. 省级(含)以上行政部门及其授权的省级(含)以上行业学会颁发的中级(含)以上职业技能等级证书;
4. 国家开展试点的职业技能等级证书(X证书);
5. 其他行业认可度较高的证书;
6. 根据国家和省有关文件精神,在省级(含)以上行政部门主办的职业技能大赛获奖的中职学校“三二分段班”学生,经我校核实资格、公示无异议后,符合相关要求的,可免转段考核,被对口高校对口专业录取;
7. 中职学段第五学期前获得地市(含)以上行政部门主办的职业技能大赛三等奖及以上奖项的学生,可免证书要求。
各招生专业对口技能等级证书包含以下类别:





第六章报名方式
第十九条报考办法
对口中职学校在规定时间内依据学生自愿参加转段考核情况组织学生报名和进行报考资格初审;广东省进城务工人员随迁子女的材料,由各中职学校集中收集并送地市招办审核后,统一提交我校。报名完成后由我校统一在普通高考录取系统输入和校对参加转段考核学生信息。
第二十条报考资格初审时资料包括:
(一)职业资格技能等级证书或文件规定的其他技能课程等级证书;
(二)中职学段录取名册、中职毕业学历证明(由中职学校列表出具);
(三)符合免试资格的还需提交《职业院校中高职衔接三二分段试点免予考核申请表》及相关技能比赛获奖证书原件及复印件。
所有审核材料须加盖中职学校公章。
第七章转段考核办法
第二十一条转段考核由我校牵头对口中职学校,采取过程考核方式开展。转段考核应以高职院校人才培养要求为依据,以综合素质、职业核心能力和专业技能考核为重点,由各二级学院根据学校工作方案会同对口中职学校制订具体试点专业转段考核具体实施方案经学校审核后实施。
第二十二条各专业转段考核实施方案制定基本要求:各专业转段考核实施方案必须明确具体考核课程、课程考核内容、考核方式以及考核时间,基本要求如下:
(一)考核课程与分值:转段考核由我校牵头对口中职学校,采取过程考核方式开展。转段考核课程由中职学段2门文化基础课和3门专业课组成,每门课程各100分,考核满分为500分,并最终将每门课程成绩按20%的比例折算转段考核成绩,转段考核成绩总分共100分,拟录取的考生转段考核总成绩原则上不低于40分。
(二)考核方式:采取笔试、认定、实操、面试等方式组织开展考试,其中专业课考试应突出对技能的要求。
所有考核课程由我校负责试题编制,经审定后在对口中职学校开展考试或考核。
第二十三条免试入学资格:根据《教育部关于积极推进高等职业教育考试招生制度改革的指导意见》(教学〔2013〕3号),考核对象在校期间获专业相关的广东省职业院校技能大赛三等奖以上,由考生提出申请,所在中职学校填写《职业院校中高职衔接三二分段试点免予考核申请表》报我校,经我校审核通过,并在教育部阳光高考平台公示后,可以免予参加高职院校考核,就读我校相对应专业。
第八章录取规则
第二十四条执行教育部规定的“学校负责,招办监督”的录取体制,招生录取严格遵守教育部、省招生办公室的有关政策和规定,以考生相应成绩为基本依据,本着公平、公正、公开的原则,综合衡量德智体美劳,择优录取。
第二十五条在达到省招生委员会规定的有关录取要求,保证完成招生计划的前提下,制定中高职贯通培养三二分段招生录取原则,在考生思想政治品德考核和身体健康状况检查合格的条件下,根据考生考核总分从高分到低分录取,当考生总分相同时,按照专业核心技能课程从高到低录取。
第二十六条本校公共外语教学为英语,请非英语语种考生慎重报考。
第九章考生成绩公示及录取备案
第二十七条考生转段考核成绩,报本校招生工作领导小组审核后,在本校及中职学校招生办及教务处网站公示,公示期7天,公示信息保留至当年年底。
第二十八条考生考核成绩公示无异议后,拟录取的考生名单在学校网站上公示10个工作日后报省招生办公室审核备案,经省招生办公室审核通过的考生方可确认为正式录取。学校根据省招生办公室审核通过后的名单发放录取通知书。根据广东省中高职贯通三二分段转段考核的有关工作规定,考生录取后不得放弃录取资格。录取考生可报考普通高考参加本科层次院校录取,但不得参加其他类型的高职院校招生考试。
第十章录取体检标准
第二十九条学校录取考生的体检标准按照教育部、卫生部、中国残疾人联合会颁布的《普通高等学校招生体检工作指导意见》(教学〔2003〕3号)和《教育部办公厅 卫生部办公厅关于普通高等学校招生学生入学身体检查取消乙肝项目检测有关问题的通知》(教学厅〔2010〕2号)的有关规定执行。对残障的考生,若其生活能够自理、符合所报专业要求,且达到有关录取标准,则予正常录取。
第三十条新生入学后,学校以教育部、卫生部、中国残疾人联合会制定的《普通高等学校招生体检工作指导意见》、《教育部办公厅卫生部办公厅关于普通高等学校招生学生入学身体检查取消乙肝项目检测有关问题的通知》为依据,对新生进行身体健康状况复查,对经复查不符合体检要求或不宜就读已录取专业者,按有关学籍管理规定办理,予以转专业或取消学籍。
第十一章组织保障及时间安排
第三十一条本校按照“省厅牵头、院校负责、自我约束、社会监督”的实施原则,精心组织,妥善安排好中高职贯通三二分段招生工作。本校根据招收对象、特点和要求,明确工作目标,理清工作思路,落实工作任务,理顺工作流程,有条不紊地实施好组考工作。认真做好报名、资格审查、命题、考试安全保密、录取等各个环节的工作,确保按计划、高质量完成招生试点工作。加强考务工作过程管理和监控,严格考务实施,严肃考风考纪,规范技能考试和面试考核环节,自觉接受教育纪检监察部门及社会的监督。
第三十二条本校深入实施高校招生“阳光工程”,构建公开透明的招生信息公开体系,将招生政策、考生报考资格和报考条件、招生计划、转段考核、转段考核成绩、录取信息、考生咨询及申诉渠道和重大违规事件处理结果予以公开,让广大考生和社会及时获取招生信息,切实维护广大考生的合法权益,确保本校招生工作健康有序进行。
第十二章新生注册和复查
第三十三条经本校中高职贯通三二分段招生录取的考生,须在规定时间内办理缴交学费注册手续,逾期未注册者,作放弃入学资格处理。
第三十四条中高职贯通三二分段录取新生报到时须核验考生中职阶段学校毕业证书,无相应证书将不予报到和注册。
第三十五条新生入学三个月内,将对学生进行政治、文化、健康等方面的复查。对在报名和考试过程中有弄虚作假或其他违纪违规行为者,将按规定取消学籍。
第十三章收费标准
第三十六条本校收费标准按《关于调整公办普通高校学费的通知》(粤发改价格〔2016〕367号)和《广东省发展改革委 广东省教育厅 广东省财政厅关于广东省普通高校学分制收费的管理办法》(粤发改价格〔2016〕366号)公布的标准执行。
工科类专业学费6410元/生·学年;
其他类专业学费5250元/生·学年;
住宿费1000-1800元/生·学年。
第十四章资助学生政策
第三十七条国家助学贷款、奖学金、助学金、勤工助学等助学措施按照教育部、广东省教育厅和本校相关规定执行。
第十五章招生工作的咨询、监督与申诉
第三十八条招生咨询及联系方式
招生咨询及联系方式
咨询电话:(020)87745757
传真:(020)87243522
电子邮箱:zsb@gdgm.edu.cn
学校网址:http://www.gdgm.edu.cn
招生网址:https://www.gdgm.edu.cn/zsxx/
第三十九条学校纪委办公室、监察处负责监察、监督学校招生工作,并接受相关申诉。
联系人:王刚
监督电话:(020)87702519
传真:(020)87702519
电子邮箱:gdgm87702519@163.com
第十六章附则
第四十条本章程由广东工贸职业技术学院由校长办公会议讨论审查通过,适用于广东工贸职业技术学院2023年中高职贯通培养三二分段招生工作,自公布之日起施行。
第四十一条本章程由广东工贸职业技术学院学院授权广东工贸职业技术学院招生办公室解释。本章程若与国家和省的规定不一致,以国家和省的规定为准。
第四十二条广东省2023年中高职贯通培养三二分段转段考核和录取工作进程安排

高招云直播