目前,《四川省2025年普通高校招生实施规定》(下称《实施规定》)已公布,为方便广大考生及家长快速了解相关政策,川小招近日将分期对《实施规定》的内容进行解读,将大家关注的考试安排、志愿填报、录取批次等重要事项进行梳理。今天为大家介绍今年高考志愿填报时间和各批次的志愿设置情况,欢迎和川小招一起看新高考!
今年志愿填报时间如何安排
普通类考生填报志愿安排在通知高考文化成绩之后进行,其中,本科提前批次国家专项计划、本科提前批次A段志愿填报截止时间为6月28日17:00,其余本科志愿填报截止时间为7月1日17:00,专科提前批次、专科批次志愿填报截止时间为7月5日17:00。
原“少数民族语言授课为主”招生考试和原“加授少数民族语文”招生考试本科(含预科)批次志愿填报截止时间为7月1日17:00,专科批次志愿填报截止时间为7月5日17:00。
艺术
各批次志愿设置
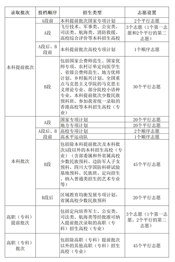
我省普通高校招生录取分为本科、高职(专科)两个阶段,按类别分批次进行,采用院校专业组方式设置志愿。一个院校专业组即为一个独立的志愿。
(一)普通类批次及志愿设置

每个院校专业组志愿内设置6个专业志愿和是否服从专业调剂选项。
(二)艺术类批次及志愿设置

艺术类考生可兼报普通类高校(专业)。其中,填报了艺术类本科提前批次志愿的艺术类考生不得兼报本科提前批国家专项计划、本科提前批A段的普通类高校(专业)。
(三)

(四)原“少数民族语言授课为主”招生考试和原“加授少数民族语文”招生考试批次及志愿设置
原“少数民族语言授课为主”招生考试本科批次(含预科)投档安排在本科批次B段投档后,高职(专科)批次投档安排在普通类高职(专科)批次投档后。本科批次(含预科)实行平行志愿,设置20个院校专业组志愿,每个院校专业组志愿内设置6个专业志愿和是否服从专业调剂选项;高职(专科)批次实行平行志愿,设置6个院校专业组志愿,每个院校专业组志愿内设置6个专业志愿和是否服从专业调剂选项。
原“加授少数民族语文”招生考试本科批次安排在原“少数民族语言授课为主”招生考试本科批次(含预科)录取后、区域教育均衡发展专项计划投档前投档,高职(专科)批次安排在原“少数民族语言授课为主”招生考试高职(专科)批次录取后投档。本科、高职(专科)均实行平行志愿,分别设置6个院校专业组志愿,每个院校专业组志愿内设置6个专业志愿和是否服从专业调剂选项。
高招云直播