
普通现代学徒制基本情况

普通现代学徒制具有“招生招工一体化、企业员工和学校学生双重身份、校企双主体育人”基本特征,我校始终坚持“标准不降、模式多元、岗位培养、在岗成才”原则,主要采取校企协同在岗培养模式,对试点工作全过程、全方位管理,切实提高试点人才培养质量,符合我校毕业条件的,将可获得我校有关专业全日制普通专科毕业证书。
普通现代学徒制试点班学生不得转学,不得转专业,原则上不得转入同一专业普通班;试点班学生因应征入伍、生病等特殊原因经学校同意休学、复学后,我校和试点企业没有继续开展试点的,经学校、试点企业和学生协商一致,可按学校有关规定,转入同一专业普通班学习。

一.招生计划及报考条件

经广东省教育厅正式批复,我校2025年普通现代学徒制试点招生专业3个,招生计划共110人。招生专业、招生计划及试点合作企业等情况如下表所示。


二.报考条件


所有报考考生须符合广东省招生委员会《关于做好广东省2025年普通高校招生统一考试报名工作的通知》(粤招〔2024〕6号)普通高考报名条件规定,并参加了广东省2025年普通高考报名。
普通现代学徒制
(1)高中或中职阶段毕业证书原件扫描版。
(2)试点录取的考生必须为合作企业员工,且已经与合作企业签订符合《中华人民共和国劳动合同法》等法律法规要求且有效的劳动合同(以下简称为“合法有效的劳动合同”,合同期限应涵盖录取学生学习期间)和现代学徒制培养三方协议(录取前需提交,协议签订工作由学校教务部与试点合作企业共同协商执行);
(3)由合作企业购买3个月(含)以上社保(统计截止时间为2025年4月30日)。
特别注意:以上提交的材料必须真实有效,考生如有弄虚作假行为,将根据国家有关规定严肃处理,在报名阶段发现的,取消报考资格;在入学前发现的,取消入学资格;入学后发现的,取消录取资格或者学籍。

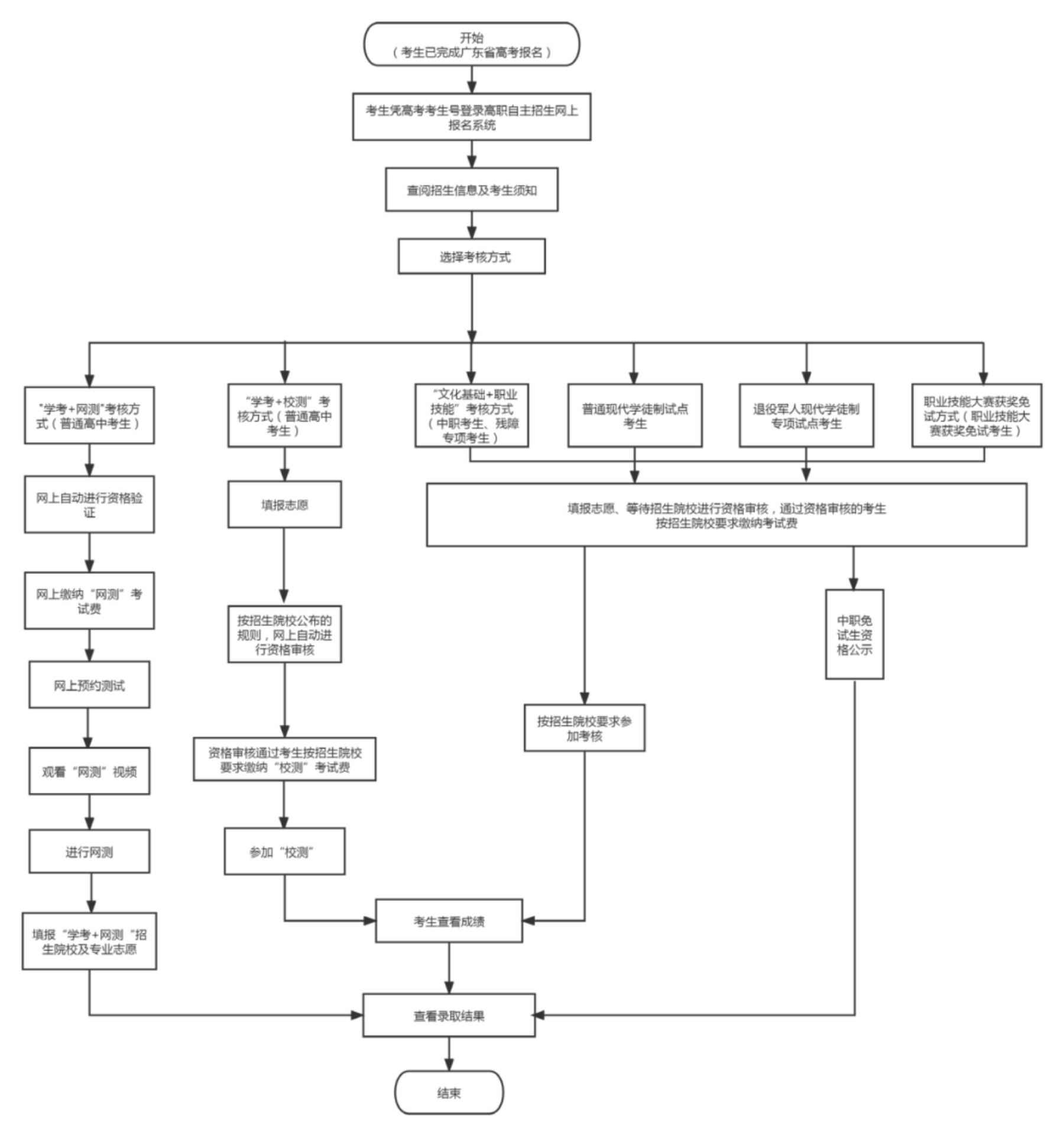
三.报名时间及报名流程


报考注意事项
(1)高校在校生、2025年被依据普通高中学业水平考试成绩招生录取、普通高等学校招收中等职业学校毕业生统一考试招生录取的考生以及中高职贯通三二分段转段录取的考生不得参加高职院校自主招生录取。报考高职普通自主招生并被录取的考生不得参加其他类型高职(专科)层次的招生录取。
(2)考生直接登录网上报名系统按照操作指引进行报名及填报志愿,每位考生可填报我校1个专业志愿。

报名流程
(1)考生凭高考报名号及密码登录“广东省2025年高职院校自主招生网上报名系统”(下称“网上报名系统”,网址:https://pg.eeagd.edu.cn/gzks/)报名,签订《诚信考试承诺书》,“普通现代学徒制试点”(不分考生类型)考核方式填报志愿,录入相关报名信息、上传有关证明材料(原件扫描版)。


四.考核工作安排及录取规则


1.考核时间、考核方式
(1)考核时间:2025年5月17日 15:00~17:00
(2)考核方式:采用“文化素质+职业技能”考核方式,“文化素质”及“职业技能”测试两科满分值合计100分,其中文化素质考核内容分值为40分,职业技能考核内容分值为60分。符合报考条件的考生必须参加我校组织的文化素质和职业技能考核,择优录取。具体安排另行通知。
(3)报名费用:文化科目每科次收费 25 元,技能理论考试每科次收费 60 元,总计每人 85 元。
考试具体地点、各科具体时间安排以准考证安排为准。请关注我校招生信息网:https://www.gzdhxyedu.cn

2.录取规则
1.拟录取的普通现代学徒制试点专项试点考生考核成绩不得低于考核满分值的40%。
已报考夏季高考并被我校现代学徒制录取的考生可参加夏季高考本科层次院校和专科层次定向培养军士院校招生录取,不能参加除定向培养军士外其他夏季高考高职(专科)层次的招生录取,也不能参加其他类型的高职(专科)层次招生录取。
2.普通现代学徒制试点班学生不得转学,不得转专业,原则上不得转入同一专业普通班。
高招云直播