各位考生:
根据浙江省教育考试院高职提前招生工作管理要求和《义乌工商职业技术学院2025年高职提前招生章程》规定,现将我校2025年高职提前招生第一轮录取分数线及录取状态查询方式公布如下:
1.按照各专业考生的高职提前招生总分,从高分到低分的录取原则,进行录取。根据各专业招生计划的1:1确定“拟录取”考生名单;根据各专业招生计划的1:4确定“备录”考生名单。因部分专业符合我校2025年高职提前招生报名条件,且参与完成我校2025年高职提前招生报名、缴费、网上确认、校考等所有环节的考生人数不足1:5,除“拟录取”考生外,其余完成所有环节的考生均为“备录取”,不再划定备录取分数线。各专业“拟录取”和“备录取”分数线详见下表:

备注:当考生总分相同时,普高招生考生按校考综合素质测试成绩、学考折算成绩、学考单项成绩进行排序录取,学考单项成绩排列顺序:语文、数学、外语、思想政治、技术、历史、化学、地理、生物学、物理。若依然相同的,普通高中综合素质评价等级高的考生优先;单独考试招生考生按校考综合素质测试成绩、职业技能考试成绩排序录取。高中阶段具备相关选修课程学分或相关选修课程成绩优良的,在同等条件下优先录取。
2.考生凭身份证号登录我校高职提前招生管理系统(点击进入),查询第一轮录取状态,录取状态为“拟录取”“备录取(含顺序号)”或“未录取”,后续轮次录取状态我校高职提前招生管理系统不再更新,请考生登录浙江省教育考试院招生服务平台(浙江省考试招生报名系统)(点击进入)查看。
3.第一轮拟录取考生在5月9日8:30-17:30内登录浙江省教育考试院招生服务平台(浙江省考试招生报名系统)(点击进入)进行选择确认。如有考生放弃拟录取,则缺失名额由备录取考生按照顺序号依次转为拟录取。备录考生根据录取进程、待转为拟录取后需登录服务平台确认录取。未在规定时间内确认的,视为自动放弃该次拟录取资格。
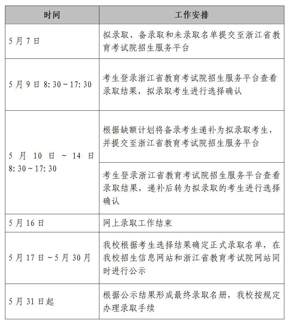
附:录取工作实施进程安排表

招生办公室
2025年5月6日
高招云直播