


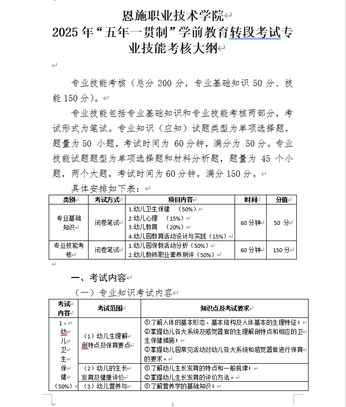
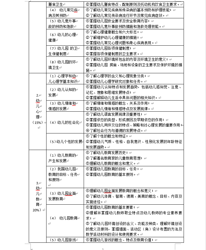
《专业基础知识》考试(样卷)
一、单项选择题(本大题共50小题,每小题1分,共50分)
在每小题列出的四个备选项中只有一个是符合题目要求的,请将其代码填写在题后的括号内。错选、多选或未选均无分。
1.创办了世界上第一所幼儿园,被世人誉为"幼儿教育之父"的人是( )
A.表斯泰洛齐 B.福禄培尔 C.卢梭 D.洛克
2.午餐时餐盘不小心掉到地上。看到这一幕的亮亮对老师说:“盘子受伤了,它难过地哭了。”这说明亮亮的思维特点是( )。
A.自我中心 B.泛灵论 C.不可逆 D.不守恒
3.教师引导幼儿擤鼻涕的正确方法是( )。
A.把鼻涕吸进鼻腔 B.先捂一侧鼻孔,再轻擤另一侧
C.同时捏住鼻翼两侧擤 D.用手背擦鼻涕
4.某幼儿园老师在周一早上上班前出现发热和腹泻症状,该老师应该( )
A.带病坚持上班
B.居家观察或就医
C.先去学校请假
D.第一时间向学校电话报告后居家观察或就医
5.幼儿在户外活动中扭伤、出现充血,肿胀和疼痛,教师应对幼儿采取的措施是( )。
A.停止活动,冷敷扭伤处
B.停止活动,热敷扭伤处
C.按摩扭伤处,继续活动
D.清洁扭伤处,继续活动
6.保育师应具备较好的( ),主要指的是教师判断、评估幼儿教育价值的能力。
A、评价能力 B、组织能力 C、沟通能力 D、交往能力
7.《幼儿园教育指导纲要》把幼儿园教育划分为( )。
A、健康、社会、科学、语言、艺术五个领域 B、体育、智育、德育、美育四部分
C、生理、心理、社会性等部分 D、共同生活、共同探索、表现与表达等部分
8.作为保育师首先必须具备两个条件:一是要( ),二是要有高尚的职业道德。
A、有正确的工作方法 B、有良好的职业修养
C、有良好的工作态度 D、有广博的文化知识
9.保育师应具备的具体知识是:普通文化知识、( )和教育技能等实践知识。
A、电脑知识 B、外语知识 C、专业理论知识 D、教学方法等知识
10.幼儿通过观看、( )、品味、闻嗅、触摸及运动等各种感知觉认识周围世界,并通过这些具体而生动的经验进行学习。
A、游戏 B、倾听 C、练习 D、摆弄
11.对促进幼儿进行全面发展具有重要作用的活动类型是( )
A.集体活动 B.综合主题活动 C.教育活动 D.全园活动
12.以共同目标的设计和达成为先导,以互动合作为基本动力,以小组合作为基本形式的学习活动的是( )。
A.接受式学习 B.体验式学习 C.探究式学习 D.合作式学习
13.早操、早餐、集体游戏、参观、郊游等属于( )形式。
A.集体活动 B.小组活动 C.个体活动 D.全园活动
14.婴幼儿不能化妆、烫发的原因是( )。
A.婴幼儿皮肤的保护机能好 B.婴幼儿皮肤的渗透性好
C.婴幼儿皮肤的渗透性差 D.调节体温的作用差
15.婴幼儿动作发展的基本规律是( )。
A、从下部动作到上部动作 B、从躯干动作到头部动作
C、从无意动作到有意动作 D、从四肢动作到躯干动作
16.学前儿童心理学是研究( )儿童心理发展规律的科学。
A.0-8、9岁 B.0-3岁 C.0-6岁 D.O-13、14岁
17.下列属于新生儿无条件反射的是( )。
A.抓握反射 B.吮吸反射 C.转向反射 D.张嘴
18.一般认为,婴儿从( )起开始对颜色有分化反应。
A.生后1个月 B.生后2个月 C.生后3个月 D.生后4个月
19.在具体形象思维阶段,儿童依靠( )进行思考。
A.动作 B.表象 C.语言 D.形象
20.( )是婴儿的第一个社会性行为。
A.微笑 B.哭泣 C.愤怒 D.张嘴
21、专门研究学前教育现象,揭示学前教育规律的一门学科是( )。
A、学前教育学 B、学前心理学 C、学前卫生学 D、学前伦理学
22、学前教育中最复杂、最繁难和最易引起误解的是( ) 。
A、幼儿园教学 B、幼儿园教师 C、幼儿园游戏 D、幼儿园课程
23、婴幼儿期的主导活动和教育活动中的主导形式是( ) 。
A、游戏 B、观察 C、上课 D、自由活动
24.环境是指儿童周围的客观世界,它包括自然环境和( )。
A、家庭环境 B、幼儿园环境 C、社会环境 D、物质环境
25.欣欣拿着一片叶子高兴地跑到保育师面前说:“看,我在洗沙发呢!”这时,保育师才注意到她正手拿叶子,在一个拐角放有一块平整的水泥板子上洗着“沙发”,喜悦专注的表情溢于脸上。这时保育师需要( )。
A、赞扬她的想象力 B、提醒她注意安全 C、分析她的性格 D、提示她与别人合作
26.幼儿口吃时,保教人员错误的做法是( )。
A.认真听,然后平静地说出正确的语句 B.强行纠正幼儿
C.让幼儿练习说儿歌 D.让幼儿练习唱歌
27.在教学过程中,教师向儿童出示事先准备好的各种样品,如绘画、纸工、泥工样品,供儿童观察,模仿学习,该教师运用了( )
A.示范法 B.范例法 C.观察法 D.参观法
28.教师通过利用良好的班级气氛,亲密的师生关系,有安全感的平等发展的集体,让儿童深入其中从而培养儿童关爱、互助等良好品质,该教师运用了( )
A.直观形象法 B.参观法 C.环境体验法 D.演示法
29.幼儿园在某一阶段内要达到的教育目标是幼儿园的( )
A.中期目标 B.近期目标 C.远期目标 D.活动目标
30.在幼儿园实践中某些教师认为幼儿进餐、睡眠、午点等是保育,只有上课才是传授知识,发展智力的唯一途径,不注意利用各环节的教育价值,这种做法违反了( )
A.发挥一日生活的整体功能原则 B.重视年龄特点和个体差异原则
C.尊重儿童原则 D.实践性原则
31.为托儿所婴儿选择玩具和游戏材料的注意事项,正确的描述是( )
A.婴儿玩具应高档化
B.废旧材料如空纸盒、碎花布等不适合作为托儿所婴儿游戏材料
C.应根据婴儿年龄特点选择玩具
D.给婴儿选择的玩具越小越好
32.以下不是儿童同伴交往的突出作用的是( )。
A、满足儿童爱与归属的需要 B、可以促进儿童亲社会行为的发展
C、养成良好的卫生习惯 D、促进儿童思维的发展
33.教育是随着人类社会的产生而产生,并( )。
A、随着人类社会的发展而发展 B、决定人类社会的发展方向
C、对个体的发展产生影响 D、成为人类社会特有的教育现象
34.创造性游戏是指儿童( )、创造性地反映生活的游戏。
A、及时地 B、全面地 C、自觉地 D、主动地
35.幼儿爱提问是因为他们( )。
A、思维活跃 B、有好奇心 C、爱表现自己 D、觉得问着好玩
36.幼儿关节附近韧带松,关节窝浅,过度牵拉,容易( )。
A、疲劳 B、脱臼 C、骨折 D、半脱臼
37.当要求幼儿记住某一事物时,他往往记住的是和这件东西一道出现的其他东西,这种现象称为( )。
A、无意记忆 B、意义记忆 C、偶发记忆 D、有意记忆
38.个性的( )指人与人之间没有完全相同的个性。
A、独特性 B、整体性 C、稳定性 D、社会性
39.对待3岁前婴儿"口吃"现象( )
A.这是学话初期常见的正常现象不必紧张 B.应强迫孩子再说一遍
C.应反复练习加以矫正 D.应进行心理治疗
40.儿童身高和体重增长最为迅速的时期是( )
A.出生的第一年 B.3-4岁 C.5-6岁 D.6-10岁
41.目前,我国幼儿园办园形式更加灵活,提供节假日临时收托孩子服务,早晚接送孩子服务,根据家长需要安排教师上下班时间等,主要是为了( )
A.幼儿园创收 B.补偿教育 C.増加幼儿园知名度 D.服务社会
42.对于入园初期适应困难的孩子,幼儿园教师可以( )
A.要求幼儿严守幼儿园一日生活制度,按时入园离园
B.允许他们上半天,如中午午饭后由家长接回,再逐渐延长在园时间
C.多批评爱哭闹的孩子
D.通知家长接回孩子
43.皮亚杰把儿童心理发展过程划分为四个阶段,按顺序依次是( )
A.感知运动阶段、前运算思维阶段、形式运算思维阶段、具体运算思维阶段
B.感知运动阶段、具体运算思维阶段、前运算思维阶段、形式运算思维阶段
C.感知运动阶段、前运算思维阶段、具体运算思维阶段、形式运算思维阶段
D.感知运动阶段、具体运算思维阶段、形式运算思维阶段、前运算思维阶段
44.下列不属于语言领域的内容的是( )。
A.掌握正确的发音,自觉用普通话交流
B.逐步掌握讲述、谈话、讨论、辩论等多种交流形式
C.理解不同人的态度、情感、行为,培养自信心
D.有正确的看书姿势和翻阅图书的技能
45.亲子活动是以“与婴同乐、互动”为特征的活动形式,其主要内容是( )。
A.教育活动 B.生活活动 C.教学活动 D.游戏活动
46.教师不是幼儿学习活动的( )。
A.支持者 B.合作者 C.引导者 D.引领者
47.小彤画了一个长了翅膀的妈妈,教师合理的应对方式是( )。
A.让小彤重新画,以使其作品更符合实际 B.画一个妈妈的形象,让小彤照着画
C.询问小彤画长翅膀的妈妈的原因,接纳他的想法 D.对小彤的作品不予评论
48.保育员的( )是保育员与婴幼儿交往的“人体信号”,会在日常生活的各个环节中对婴幼儿产生潜移默化的影响。
A动作 B.举止 C.着装 D.表情
49.在幼儿期,儿童的道德感、理智感和( )等高级情感开始发展。
A、美感 B、推理能力 C、移情 D、自我认同感
50.婴幼儿正常的体温范围是( )。
A、36℃-37.4℃ B、37.5℃-37.8℃ C、37℃-38℃ D、38℃-39℃
《专业技能》考试试题(样卷)
一、单项选择题(本大题共45小题,每小题2分,共90分)
在每小题列出的四个备选项中只有一个是符合题目要求的,请将其代码填写在答题卡上。错选、多选或未选均无分。
1、幼儿园的娃娃家属于( )
A.音乐游戏 B.表演游戏 C.角色游戏 D.结构游戏
2、教师在组织中班幼儿歌唱活动时,合理的做法是( )。
A.要求幼儿用胸腹式联合呼吸法唱歌 B.鼓励幼儿用最响亮的声音唱歌
C.鼓励幼儿唱八度以上音域的歌曲 D.要求幼儿用自然声音唱歌
3.人的需要层次从低到高依次是( )
A、生理需要、安全需要、爱与归属需要、尊重需要和自我实现需要
B、安全需要、生理需要、爱与归属需要、尊重需要和自我实现需要
C、生理需要、爱与归属需要、安全需要、尊重需要和自我实现需要
D、生理需要、尊重需要、安全需要、爱与归属需要和自我实现需要
4、在具体创设学前教育机构室内环境时,教育者可以将室内物质环境分成5个活动区分别来进行设计,其中拼、插、搭、小制作等属于( )。
A、自然科学区 B.建构操作区 C、艺术活动区 D、语言活动区
5、学前教育机构环境所具有的两个明显特点包括控制性和( )。
A教育性 B、审美性 C、童趣性 D、多样性
6、狭义的学前教育机构的环境包括物质环境和( )。
A、社会环境 B、自然环境 C、精神环境 D、生态环境
7、在具体创设学前教育机构室内环境时,教育者可以将室内物质环境分成5个活动区分别来进行设计,其中娃娃家、医院、菜场等属于( )。
A社会活动区 B、建构操作区 C、艺术活动区 D、语言活动区
8.良好的进餐环境是( )。
A、教师聊天 B、教师催促幼儿吃饭
C、教师批评打翻饭菜的幼儿 D、教师和蔼、亲切、周到
9 .下列关于幼儿园环境创设中安全性原则,说法不正确的是( )。
A.材料要安全无毒 B.墙角和柱子上进行软包
C.定期消毒 D.每日更换玩教具
10.以下不属于幼儿园精神环境的是( )。
A.幼儿之间的关系 B.教师的教育行为
C.教师的教育理念 D.室内外装饰
11.在指导游戏时,《规程》要求保育师应充分尊重幼儿( ),鼓励幼儿多参与户外游戏。
A、时间要求 B、物质需要 C、场地的选择 D、游戏的选择
12.( )是幼儿园渗透幼儿学习点数非常好的时机。
A、吃饭 B、吃樱桃 C、吃苹果 D、吃梨
13.幼儿在幼儿园的主导活动是( )。
A、上课 B、游戏 C、劳动 D、实践
14.皮亚杰的“三山实验”考察的是( )。
A.儿童的深度知觉 B.儿童的计数能力 C.儿童的自我中心性 D.儿童的守恒能力
15、下列哪一项不是角色游戏与表演游戏的相同点( )。
A.角色扮演 B.情节的起伏 C.使用实物 D.情景的迁移
16.( )原则是指课程内容既要符合幼儿已有的发展水平,又能促进其进一步发展,即难度水平处在幼儿的“最近发展区”。
A.兴趣性 B.发展适宜性 C.价值性 D.基础性
17. 保持家园协调一致,使学前儿童全方位地接受正面教育,会收到( )的效果。
A、较好 B、事倍功半 C、事半功倍 D、意想不到
18.( )是幼儿园偏重于从实践方面来指导家长的一种重要形式。
A、专家咨询 B、家长开放日 C、家长学校 D、教育讲座
19.幼儿园坐落在社区的中心,旁边的高楼林立,第21栋楼房的前面是19栋,18栋的前面是16栋,幼儿在散步的同时也获得了( )方面的发展。
A、科学 B、数学 C、美术 D、音乐
20.幼儿接触最早的教育是( )。
A、比幼儿园教育更加丰富多变的社会公共教育B、比幼儿园教育更加单纯多变的幼儿社会教育
C、比社会教育更加多变的婴儿医护教育 D、幼儿家庭教育
21.孟母三迁的故事说明( )对儿童的发展影响极大。
A、社区环境 B、遗传素质 C、家庭环境 D、儿童的个人的特点
22.学前教育机构应该成为社区学前教育的( )
A、主体 B、有力支持 C、资源 D、协调者
23.家园合作不能仅仅把家长当作利用的对象,尤其是财力、物力和人力的利用对象,要以家长( )为前提。
A、经济背景 B、沟通能力 C、表现行为 D、自主自愿
24. 开窗通风的好处是( )。
A、可以减少蟑螂等害虫 B、减少疾病的传播 C、使幼儿疲惫 D、增加二氧化碳的量
25. 便池应该重点擦拭的地方是( )。
A、入水口 B、边沿 C、拐角 D、池外
26. 自然通风时,室温仍达到30℃以上,应采用( )。
A、自然通风 B、人工通风
C、一般通风 D、晚间通风
27.婴幼儿在( )时会增大饮水量。
A、看电视 B、增大运动量 C、安静游戏 D、室外游戏
28.保育师唤醒遗尿幼儿应做到( )。
A、动作轻、更换快 B、声音过大 C、更换被褥动作慢 D、边换边批评孩子
29.危险品容器的保管办法是( )。
A、让幼儿当玩具 B、放在盥洗室 C、随意丢弃 D、统一回收处理
30.肥胖对孩子的危害是( )。
A、造成多动症 B、导致贫血 C、带来动脉硬化的隐患 D、导致感冒
31.指导幼儿分发餐具时,餐具的正确摆放位置是( )。
A、桌子边沿上 B、碗全部放在小朋友的左侧
C、碗正对着椅子 D、碗全部放在小朋友的右侧
32. 婴幼儿的眼球是生理性远视,5岁后逐渐转为( )。
A、近视 B、正常 C、远视 D、弱视
33. 为了保护视力,婴幼儿读书应该在( )环境进行。
A、明亮处 B、夕阳下 C、黑暗中 D、阳光直晒下
34.晨检时保育师应检查婴幼儿的衣兜,将小物件收起来,以防( )。
A、婴幼儿和小朋友玩小物件 B、婴幼儿独自玩小物件
C、婴幼儿不睡觉 D、异物入呼吸道
35.发育性口吃会( )。
A、随年龄消失 B、需矫治治愈 C、一直延续下去 D、需批评教育
36、婴幼儿在学前教育机构生活的主要空间是( )。
A、班级 B、社区 C、户外活动场所 D、大型玩具场所
37、( )不是婴幼儿常见病的护理方法。
A、体温测量法 B、按摩法 C、冷敷法 D、给药法
38、下列不是婴幼儿常见病的是( )。
A、佝偻病 B、缺铁性贫血 C、流行性腮腺炎 D、中耳炎
39.蒙台梭利的早期教育课程注重儿童的( )。
A.智力 B.动作 C.艺术 D.感知觉
40.是瑞吉欧教育体系中课程的主要特征( )。
A.知识学习 B.动作训练 C.方案教学 D.感知觉训练
41.幼儿园课程是帮助幼儿获得有益的( )。
A知识体系 B道德品质 C学习经验 D行为习惯
42.幼儿园课程的基础性,尤其是它在人一生发展中的奠基地位,事实上与它的( )是密切相关的。
A.基础性 B.游戏性 C.活动性 D.启蒙性
43.幼儿认真完整的听完教师讲的故事,这现象反映了幼儿注意的什么特征?( )
A.注意的选择性 B.注意的广度 C.注意的稳定性 D.注意的分配
44.教育过程中,教师评价幼儿适宜做法是( )。
A.用统一的标准评价幼儿 B.根据一次测评结果评价幼儿
C.用标准化工具测评评价幼儿 D.根据日常观察所获信息评价幼儿
45.下列表述中,与大班幼儿实物概念发展水平最接近的是( )。
A.理解本质特征 B.理解功能性特征 C.理解表面特征 D.理解熟悉特征
二、材料分析题(本大题共2小题,每小题30分,共60分)
1、案例:在幼儿园中,教师要学会与幼儿沟通,比如:要熟记每个幼儿名字,这样幼儿会感到非常亲切,对教师的话作出积极反应;说话的语速和语调要恰当,最好能引发幼儿的好奇心;与幼儿交谈时,语言要简单明确,容易被幼儿接受,说话的态度要友善,比如:我很喜欢听到你的描述,相信每位小朋友都会喜欢,你这一次比上一次说得更清楚了。在交流的时候,教师还要注意与幼儿的目光接触,要耐心倾听幼儿的谈话,作出积极反馈。现实生活中,有的老师能灵活运用其交流技能,有的老师则因为与幼儿缺之有效沟通而苦恼。
请你从幼儿教师需要具备的能力出发,谈谈教师如何与幼儿实现有效的沟通。
2、案例:在一次角色游戏中,谭老师发现幼儿们对家乡诸多小吃有着浓厚的兴趣,路上总在津津有味地谈论。于是谭老师请家长周末带幼儿去各种小吃店进行实地观察并品尝,从中幼儿不仅知道了许多小吃的名称,还了解到这些小吃是由哪些材料做做的、怎么做的,并学习了如何与服务员阿姨交流。星期一,孩子们个个嚷着要做各式各样的点心:馒头、馄饨、饺子、黄金饼、南瓜饼和鸭血糯等。孩子们越做越起劲,还说天热了,需要饮料解解渴,于是又忙着搜集废日的饮料罐,自制果茶、冷饮,大大丰富了小吃内容。从此,一个有着“常熟小吃”“阿庆嫂茶馆”“娃娃冰屋”和“喷喷香蛋糕房”的 “好吃来美食街” 就在班级的活动区开张了。
请结合案例,分析角色游戏作为学前教育的一种重要手段,教师应如何开展角色游戏的指导工作。
高招云直播