点击上方“蓝字”关注我们
日前,山东省教育招生考试院发布了《关于做好山东省2025年普通高等学校招生考试报名工作的通知》(点击链接查看)。提醒考生,2025年高考报名将于10月23日-29日(每天9:00-18:00)进行。
众所周知,高考报名需要采集考生照片,千万不要小看这张照片,它将形成高考电子档案存入考生档案。
往年就发生过因为照片采集不符合要求,在高考报名时费尽周折。小编在此提醒大家,一定要严格按照要求进行照片采集,以免浪费报名时间。
一起来看看2025年高考照片采集有哪些需要注意的事项吧~一、信息采集要求

考生可通过报名系统现场拍照采集或者上传本地照片,照片上传后,系统会自动进行照片剪裁。考生应规范上传本人报考照片,照片经审核通过后将无法修改,并将生成高考电子档案,存入考生档案,请务必严肃对待。
二、拍照要求

本人近六个月以内的免冠、正面、彩色证件照,图像应真实表达考生本人相貌。不得对人像特征(如伤疤、痣、发型等)进行技术处理。照片中显示考生头部和肩的上部,不允许带帽子、头巾、发带、墨镜、口罩;禁止对图像整体或局部进行镜像、旋转操作及美化处理。
三、照片格式及大小

JPG/JPEG格式,文件大小40KB以上,像素不低于600*800。
(建议考生在10月23日高考报名之前去照相馆拍摄。拍摄时提前与摄像师沟通好照片格式、大小等要求,这样照片格式会比较准确。另外拍摄结束后尽量用U盘拷取照片,避免出现用微信、QQ传输造成照片压缩等情况。在高考报名时,按照高考报名操作步骤上传照片,保证考生更便捷顺利)。
四、照片检验合格后注意事项

各位考生需要注意,照片检验合格确认上传后,并不代表信息采集结束,还需要继续填写其他报名信息,具体步骤如下图所示:

根据往年考试院分享的照片采集规范,小编也为大家查阅了往年的要求,考生可以借鉴。
用手机采集照片的规范:

1.照片应真实表达考生本人近期相貌,不得做任何修改。如:不得使用美颜相机拍照,不得使用PS、美图秀秀等软件编辑、处理,不得对人像特征(如伤疤、痣、发型等)进行技术处理,不得使用翻拍或扫描照片等。
2.背景:应采用纯色(推荐白色)背景、均匀无渐变,不得有阴影、其他人或物体。
3.人物姿态与表情:坐姿端正,表情自然,双眼自然睁开并平视,耳朵对称,左右肩膀平衡,嘴唇自然闭合。
4.眼镜:常戴眼镜者应佩戴眼镜,但不得戴有色(含隐形)眼镜,镜框不得遮挡眼睛,眼镜不能有反光。
5.佩饰及遮挡物:不得使用头部覆盖物(确因医疗等需要,不得遮挡脸部或造成阴影)。不得佩戴耳环、项链等饰品。头发不得遮挡眉毛、眼睛和耳朵。不宜化妆。
6.衣着:应与背景色区分明显,避免复杂图案、条纹。
7.照明光线:应保证脸部曝光均匀,无明显可见或不对称的高光、光斑。
8.若上传手机已有考生照片,建议提前多准备几张不同照片,如不同尺寸、不同光照、不同背景、不同衣服等,避免照片不合格、无法联系考生拍照而影响报名。
9.因不按上述要求采集照片,影响高考考试、招生录取,后果考生自负。
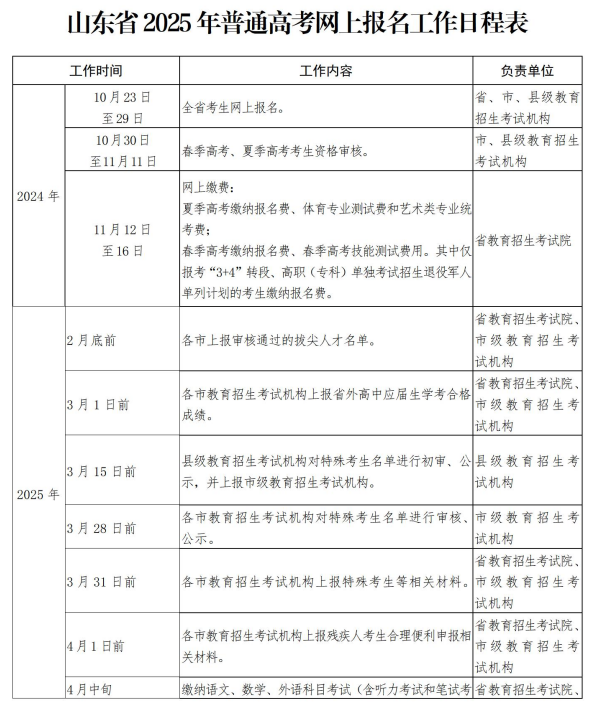
五、山东省2025年普通高考网上报名工作日程表




六、拍照技巧

1.挑选深色衣服。
白色背景,尽量选深色、纯色衣服来拍,选黑色的一般不会出错,强烈对比会让人显得更白嫩。
2.拍照前注意休息。
气色差、黑眼圈、有眼袋,都是盛世美颜的最大敌人!
3.收下巴技巧。
试试收紧肩胛骨,会有意想不到的收获。

4.看镜头上方3cm处。
微微抬眼,看镜头上方3cm处,这样会撑起眼睛来,显得眼睛大些。
5.尽量笑不露齿。
注意表情管理,尽量做到笑不露齿。
6.拍照瞬间深呼吸。
深呼吸,可以让表情生动、双目有神,嘴角也会有自然的笑意。最主要的效果是使脖子肌肉与锁骨的线条更好看。此外,挺直肩背,精神面貌会更好。
7.保持身体水平。
在拍照时一定要保持身体水平,坐姿端正。不要出现左右肩膀高低不一致等情况。
8.人民日报版美照攻略。


转载请按以下格式注明来源:
山东高考一点通(微信号:GK-SDETV)

扫码关注
山东高考一点通
获取更多资讯
微信号:GK-SDETV
山东高考一点通:山东高考官方发布平台。专注山东新高考下的高中学生选科和升学,中职学生专业技能提升和成长规划,第一时间为学生和家长提供的资讯信息和咨询服务。
记得点
分享
收藏
在看
点赞
哦!
高招云直播