湖南安全技术职业学院2024年单独招生考试大纲
为贯彻落实湖南省教育厅《关于做好湖南省 2024 年高职(高专)院校单独招生工作的通知》(湘教发〔2023〕49号)文件精神,根据《湖南安全技术职业学院2024年高职单招章程》制定本考试大纲。
一、考试说明
1.考试科目设置
(1)文化素质测试
文化素质测试由学校依据《中等职业学校公共基础课课程标准》及高中教育阶段语文、数学、英语等有关内容进行命题及考试。
(2)职业技能测试
职业技能测试由学校按照专业人才培养需要分专业组进行命题及考试。
2.考试方式设置
文化素质测试:语文、数学、英语三科一套试卷,各占100分,卷面总分300分,考试时间90分钟。测试采取机试闭卷形式,即在计算机上随机抽取一套试题考试。
职业技能测试:根据不同专业组分别确定测试内容,总分各为300分,考试时间90分钟,测试采取机试闭卷形式,即在计算机上随机抽取一套试题考试(其中专业组一对基本身体素质和体能进行测试、艺术特长生按类别对艺术特长进行测试)。
3.分数题量设置
(1)文化素质测试
(2)职业技能测试(第一类)
(3)职业技能测试(第二类)
二、考试范围
科目一:文化素质测试
文化素质测试依据《中等职业学校公共基础课课程标准》命题,主要考查高中教育阶段语文、数学、外语等基础科目知识。
1.语文科目考试内容与要求:
语文考试内容包括:语言文字运用、诗词典故、文学常识、修辞手法、句子表达、阅读理解等。
(1)语言文字运用
字音字形:常用汉字的字音,识记常用汉字的字形。
表达应用:正确使用标点符号、词语,辨析并修改病句、扩展语句、压缩语段、变换句式,能使用常见的修辞手法;掌握口语交际准确得体的表达方式以及常见应用文的正确格式与专业用语。
(2)文学常识和名句名篇识记
识记中国重要作家及其时代和代表作、中外国重要作家及其国别和代表作以及高考大纲中的中国古诗词与文言文名句。
(3)阅读理解
理解分析:理解诗歌、散文、小说、戏剧等体裁的文学作品中重要词语、重要句子的含义;分析文章结构,把握文章思路;归纳内容要点,概括中心意思;分析概括作者在文中的观点态度等。
鉴赏评价:鉴赏文学作品的人物形象、语言和表达技巧;评价文章的思想内容和作者的观点态度等。
2.数学科目考试内容与要求:
数学考试内容包括:集合、不等式、数列、函数、三角函数、概率等。
(1)集合:理解集合的概念和性质,能进行集合的交、并、补运算等。
(2)不等式:理解不等式的基本性质,掌握一元二次不等式及其解法。
(3)数列:理解数列的概念和性质,掌握等差、等比数列的通项、求和公式及应用。
(4)函数:理解并掌握函数的概念和性质,能够求解函数的定义域及求函数值。
(5)三角函数:理解任意角和弧度制的概念,能够进行角的转换、任意角的三角函数计算;理解正弦函数、余弦函数的定义、图像和性质,能够计算特殊角度的三角函数的值。
(6)概率:理解并掌握随机事件及概率的定义,掌握概率基本性质,能够求解古典概型的概率;能够进行一元随机变量的均值和方差的计算。
3.英语科目考试内容与要求:
英语考试内容包括:语法结构应用、词义辨析、口语交际、阅读理解等。
(1)语法结构
能够理解并正确使用基本英语语法知识;理解英语四种基本句子种类;理解简单句句子成分与主要基本句型等。
(2)词义辨析
考察《普通高级中学英语教学大纲》和《中等职业学校英语教学大纲》中基础模块中的单词、习惯用语和固定搭配。
(3)口语交际
通过补全对话的选择题来单独衡量学生口语交际能力,要求学生熟悉高中/中职阶段所学的日常对话用语,根据词汇、句子结构、文化背景、上下文等来做出选择。
(4)阅读理解
掌握基本的阅读技能,能够了解语篇和段落的主旨和大意、细节事实和主要情节、上下文的逻辑关系以及作者的目的、态度和观点;根据上下文对前文或后续进行推理、正确理解生词的意思、了解段落或者语篇的结论以及进行信息转换等。
科目二:职业技能测试
第一类考生:重点考察学生的职业适应性。
主要考察内容:政治素养、通用技术基础、逻辑思维能力。
考试具体内容:
1.政治素养
思想道德素质:社会主义核心价值观、社会公德、个人品德、职业道德。
政治常识:国体、政体、国家基本政治制度、基本经济制度等。
党的理论:毛泽东思想、邓小平理论、“三个代表”重要思想、科学发展观、习近平新时代中国特色社会主义思想等方面的基本内容和核心观点等。
法律常识:宪法、民法、刑法、行政法、劳动法、民事诉讼法、刑事诉讼法、行政诉讼法等。
时事政治:2023年1月至2023年12月期间,国内、国外重大时事。
2.通用技术基础
安全常识、生活常识、心理常识、文化常识、信息技术、科学素养(物理、化学、生物等基础知识)。
3.逻辑思维能力
图形推理、数字推理、类比推理、命题推理、条件论证等。
第二类考生:重点考察学生的职业技能
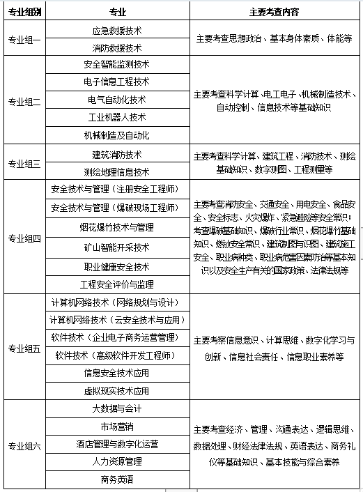
主要考察内容:专业基础知识、基本技能和综合素养等。各专业组别对应的具体考试内容详见下表。
备注:因应急救援技术、消防救援技术专业和艺术特长生职业技能测试的特殊性,其职业技能测试标准(大纲)单独设置。具体详见(附件1、附件2)。
附件:
1.湖南安全技术职业学院2024年高职单招考试应急救援技术、消防救援技术专业职业技能测试标准
2.湖南安全技术职业学院2024年高职单招考试艺术特长类考生职业技能测试标准
3.湖南安全技术职业学院2024年单独招生考试样题
高招云直播




