
1、2022年学院对哪些省份有招生呢?
今年学院面向天津市、河北省、山西省、内蒙古自治区、山东省、黑龙江省、江苏省、安徽省、河南省、湖北省、湖南省、福建省、广东省、海南省、广西壮族自治区、云南省、贵州省、重庆市、四川省、青海省、甘肃省、宁夏回族自治区22个省市、自治区招生。
2、面向河北省普通类招生专业有哪些?

3、今年在哪些对口类有招生计划?

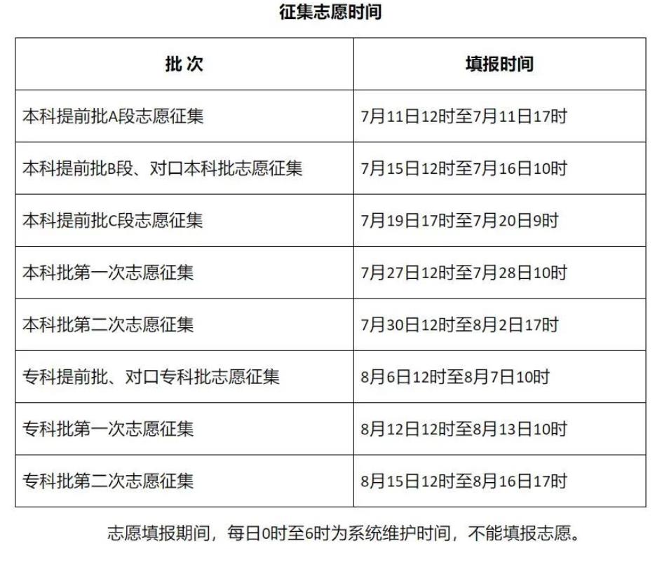
4、河北省志愿填报时间与其他省份是一样的吗?
不一样的
河北省志愿填报时间如下:


5、志愿填报具体流程有哪些?

1.考生须使用用户名和密码登录系统,用户名为考生本人的考生号或身份证号,密码为高考报名时考生本人所设置的密码。登录成功后,系统将向考生报名时预留的手机号码发送短信予以提示,如考生本人未登录而收到登录提示短信,请及时修改密码。
2.首次登录时,考生须认真阅读《河北省2022年高考志愿填报承诺书》,并确认承诺。
3.考生在志愿填报规定时间内,点击“填报”按钮,进入“2022年河北省普通高校招生志愿填报表”页面。
4.点击所要填报的批次(段),进入该批次(段)志愿填报页面。依次选择计划性质、科类(填报高校专项计划、高水平运动队、高水平艺术团的考生还须选择获得的资格类型),然后输入院校代号、专业代号(顺序志愿还需选择是否“服从专业调剂”),填报完成后须点击“保存”按钮进行志愿保存。保存时需要输入系统登录密码。保存成功后系统会给出“XXXX批次志愿保存成功!”提示。点击“返回填报表”按钮可返回到“2022年河北省普通高校招生志愿填报表”页面,所报志愿会在“所填志愿”栏中显示出来。
6、填报志愿的时候有哪些注意事项呢?
1.志愿填报系统是“一个批次(段)一保存”,而不是全部批次填报后统一保存,考生每批次(段)填报志愿后,必须点击“保存”按钮进行志愿保存,否则所填志愿无效。
2.考生应在规定时间内填报志愿。未在规定时间内完成网上填报志愿的考生视为自动放弃志愿填报。
3.考生应增强自身信息安全意识。志愿填报要由考生本人操作,不要让他人代为操作。请考生不要将密码设置得过于简单,并妥善保管密码,不要将密码告诉他人,以防被他人篡改志愿,影响录取。因考生本人泄漏密码或由他人代为填报而造成的一切后果由考生承担。
4.考生要按照志愿顺序填报平行志愿。在进行志愿保存时,所填志愿序号必须连续,中间不能存在为空情况。例如填报本科批志愿时,始终未填序号1(第一行)的院校及专业,而跳过去直接填了序号2(第二行)的院校及专业,志愿填报系统不予支持。
5.多名考生使用同一台计算机填报志愿时,每位考生填报志愿后一定要点击“安全退出”按钮,并关闭所有显示本人信息的页面,否则,后一位考生所填报的志愿信息可能会覆盖前面考生的志愿信息。同时还要注意,不要同时打开两个或两个以上填报页面,以免发生错误。
6.考生在上网填报之前应先填好纸质《2022年河北省普通高校招生考生志愿填报草表》(届时可从省教育考试院官网下载打印),尽量不要在网上一边思考一边填报。这样既可以提高网上填报志愿的效率和准确度,同时又避免造成网络堵塞。考生登录系统后20分钟内无任何操作,再次进行操作时,会被系统提示“考生未登录”,或被强制退出系统,且未进行保存过的志愿不会保存。考生须重新登录系统进行填报。
7.考生应尽早上网填报志愿,避免因网络、供电等原因而影响志愿填报。
8.对填报志愿中系统给出填报有误提示,考生应从批次(段)、计划性质、报考科类、院校代号、专业代号、选科要求、性别要求,器种、唱法或舞种要求和本人情况等几方面逐一查找出错原因。如果志愿信息存在错误无法进行确认,请在修改信息后再进行确认,否则可能导致志愿信息无效或不能体现本人最终意愿。
7、志愿填报前要做哪些准备工作呢?
在填报志愿前,要充分了解自己的成绩及所处的位次、招生政策、高校招生章程、招生计划等相关信息,以节省填报时间、提升填报效率,提高填报的准确度。
一是学习相关政策。考生要对当年的高考政策有一个整体的把握,清楚招生录取的相关办法和规定,熟悉各类别的批次设置、志愿设置、投档规则、录取办法以及志愿填报时间和流程。
二是查看高校招生计划。招生计划内容包括计划性质、批次、科类、院校、办学类型、专业、选考科目要求、学制、学费、专业备注等信息。考生可通过河北省教育考试院汇编的《2022年河北省普通高等学校招生计划》(物理科目组合/历史科目组合·对口)进行查询。
三是阅读高校招生章程。考生可登录高校官方网站或教育部阳光高考信息公开平台,查阅相关高校2022年招生章程。招生章程主要内容包括:高校全称、校址(涉及分校、校区等),层次(本科、专科),办学类型(如普通或成人高校、公办或民办高校或独立学院、高等专科学校或高等职业技术学校等),招生计划分配的原则和办法,预留计划数及使用原则,专业教学培养使用的外语语种,身体健康状况要求,进档考生录取规则(如对考生加分成绩的使用、投档成绩相同考生的处理、进档考生的专业安排办法等),学费标准,学生资助政策及有关程序,颁发学历证书的学校名称、证书种类及其他信息,联系电话、网址,以及其他须知等。
四是了解《普通高等学校招生体检工作指导意见》。考生应根据体检结果,对照体检工作指导意见和有关高校的招生章程,避开自己不宜报考的专业。
五是了解自己所在的位次。高考成绩公布后,省教育考试院将在官网、官微公布当年“河北省普通高校招生各类考生成绩统计表”。届时,考生可进行查看,为考生填报志愿提供参考。
六是参考其他资料。包括《全国普通高校在河北招生录取分数分布统计2022版》《2022年河北省普通高校招生报考指南》《2022年河北省普通高等学校招生艺术类报考指南》。其中,《全国普通高校在河北招生录取分数分布统计2022版》主要内容为近年全国普通高校在河北省招生录取情况,包括分学校、分专业的录取数、最高分、最低分、平均分、差值及各专业录取分数分布统计;《2022年河北省普通高校招生报考指南》和《2022年河北省普通高等学校招生艺术类报考指南》介绍了我省高考录取的相关政策规定、操作程序和注意事项,并收集整理了近年高校录取的相关数据和资料,这些资料为考生填报志愿作参考。
七是分析研究相关信息。收集分析相关高校的往年录取数据等多种信息,结合自己的学习兴趣、专业取向和未来发展规划,综合考虑,理性选择。
八是利用好《2022年河北省普通高校招生考生志愿填报草表》,按照批次、计划性质、科类或资格类型等提前进行志愿预选。
8、如何理解“专业(类)+学校”志愿模式?
我省在普通类的本科提前批B段、本科批、专科批,艺术类的本科提前批B段、专科提前批部分专业,体育类的本科提前批B段、专科提前批实行”专业(类)+学校”的平行志愿。
在这种模式下,志愿填报以“专业(类)+学校”为单位,即一所院校一个招生专业(类)为一个志愿。比如,要报考河北大学的数学、物理、化学3个专业,需要填报河北大学+数学、河北大学+物理、河北大学+化学3个志愿单位。
该志愿模式下,普通类每次最多可填报96个志愿,艺术类、体育类每次最多可填报70个志愿,考生填报志愿须符合拟报考学校专业的选考科目要求,不符合要求的不能填报。
“专业(类)+学校”平行志愿模式不再设专业服从调剂选项,考生不必担心被调剂到不喜欢的专业,也不用担心出现“因不服从专业调剂而退档”的情况。但需要特别提醒考生,“专业(类)+学校”平行志愿模式下,投档到高校并不意味着万无一失,考生填报志愿前一定要认真阅读高校招生章程及招生计划,比如,部分外语类专业对语种有要求,航海类专业对视力等身体条件有要求,考生应根据自身实际合理填报,避免因不符合高校有关规定被退档的风险。
9、“专业(类)+学校”平行志愿投档原则是什么?
“专业(类)+学校”平行志愿投档原则为“分数优先、遵循志愿、一次投档、不再补档”,将控制线上未录取的有志愿考生,结合高校各专业(类)要求,依据高校调档比例确定投档考生数,普通类按高考文化总成绩(含政策性加分),艺术类、体育类按综合成绩,从高分到低分排序,遵循考生的志愿顺序依次投档,由高校择优录取。
具体地讲,就是先从排在第一位的考生开始,计算机根据该生填报的1、2、3、4、5……等多个平行志愿,从第1个志愿开始依次检索,如果第1个志愿有空额就投档,如已满额,则检索第2个志愿,依此类推。一旦投档,该生后面的志愿即失效。然后再检索排在第二位的考生……直到所有计划满额或者没有符合投档条件的考生为止。如果某一考生填报的所有志愿都不符合投档条件,则不能被投档。
10、对”专业(类)+学校”平行志愿
认识误区有哪些?
一般来说对平行志愿的认识误区有三个:
误区一:可以一档多投或多次投档。在同一批(段)考生一次可以填报多个学校专业(类)志愿,但在实际投档过程中,投档机会最多只有一次,也就是说,即使有多个志愿符合投档要求,在这些志愿中,只能投档到排在前面的那一个,而且一旦投档,其余志愿随即失效,不再投档。投档后因某种原因被退档,即使后面还有符合投档条件的志愿,也不再投档。
误区二:平行志愿没有先后顺序。对考生个人来说,平行志愿是有先后顺序的。平行志愿的检索顺序就是考生所填报的1、2、3、4、5……志愿顺序,所以考生一定要精心安排志愿顺序,把最心仪的志愿填在靠前的位置。
误区三:实行平行志愿后没有了风险。平行志愿虽然可以大大降低风险,但不能全部消除风险:一是被退档的风险。一些学校专业(类)对考生的身体条件、外语语种、单科成绩等有要求。考生电子档案投到某个学校的专业(类),如果不符合该专业(类)的上述要求就会被退档。二是电子档案投不出去的风险。如果考生定位不准确,志愿填报过高,志愿之间没有拉开梯度,就可能导致所填报的志愿都达不到投档要求,考生电子档案无法投出。
11、物理科目组合和历史科目组合专科批志愿
是如何设置的?
专科批包括未列入专科提前批的普通类专科专业。实行以“专业(类)+学校”为单位的平行志愿模式,1个“专业(类)+学校”为1个志愿。设1次集中填报志愿和2次征集志愿,每次最多可填报96个志愿。
12、志愿填报时间截止后还可以补报志愿吗?
不接受任何形式的补报志愿。
志愿填报系统将按照规定的志愿填报时间准时开放和关闭,考生须按照有关操作流程,在规定时间内完成志愿填报。

高招云直播