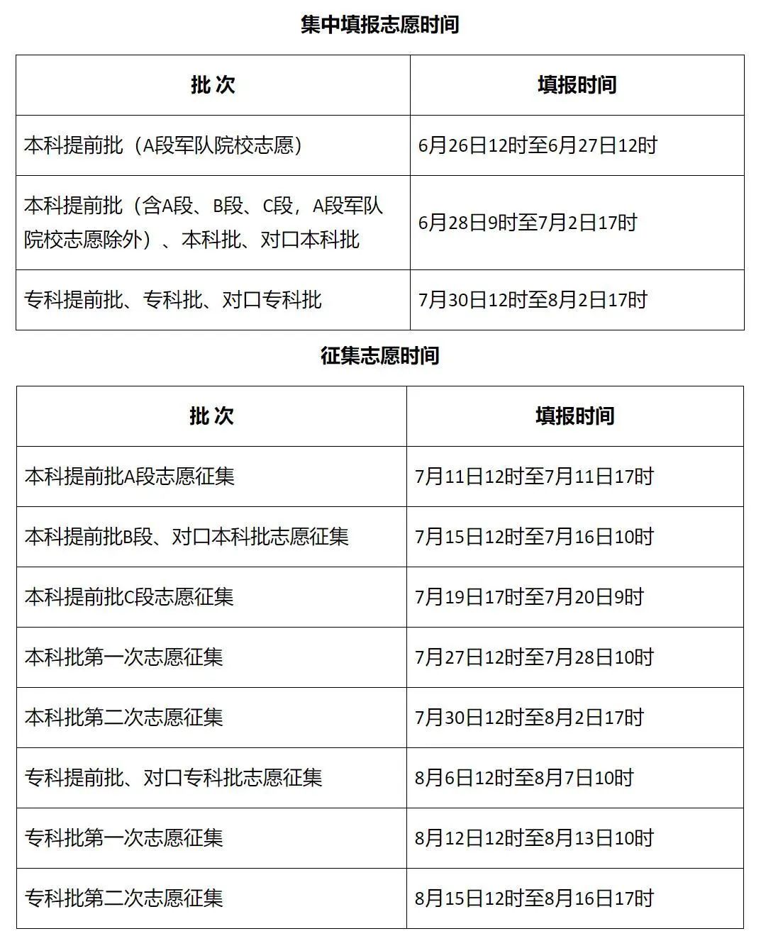
1.志愿填报时间是如何安排的?

志愿填报期间,每日0时至6时为系统维护时间,不能填报志愿。
2.志愿填报方式和流程是怎样的?
考生填报志愿采取远程网上填报方式进行。考生在规定时间,使用计算机(系统不支持手机、平板等移动终端设备)网络登录省教育考试院网站(网址:http://www.hebeea.edu.cn,或直接访问https://gk.hebeea.edu.cn),通过志愿填报系统进行志愿填报。须使用IE11、Chrome、Edge及以上版本浏览器,其他类型及版本不予支持,由于浏览器类型及版本使用不当可能会造成无法填报志愿或填报错误等后果,责任由考生自负。
具体填报流程如下图所示:

1.考生须使用用户名和密码登录系统,用户名为考生本人的考生号或身份证号,密码为高考报名时考生本人所设置的密码。登录成功后,系统将向考生报名时预留的手机号码发送短信予以提示,如考生本人未登录而收到登录提示短信,请及时修改密码。
2.首次登录时,考生须认真阅读《河北省2023年高考志愿填报承诺书》,并确认承诺。
3.考生在志愿填报规定时间内,点击“填报”按钮,进入“2023年河北省普通高校招生志愿填报表”页面。
4.点击所要填报的批次(段),进入该批次(段)志愿填报页面。依次选择计划性质、科类(填报高校专项计划、高水平运动队、高水平艺术团的考生还须选择获得的资格类型),然后输入院校代号、专业代号(顺序志愿还需选择是否“服从专业调剂”),逐条完成填报后点击“保存”按钮。保存成功后返回到“2023年河北省普通高校招生志愿填报表”页面,所报志愿会在“所填志愿”栏中显示出来。
在填报平行志愿(不含对口)时,需要提醒的是:
①志愿填报系统提供了多种调整志愿顺序的方法:清空、插入、上移、下移、删除、调整、拖动。顺序调整完成后,须点击“保存”按钮,否则调整志愿顺序无效。
②志愿填报页面左侧的“志愿导航”栏可以拖动,方便考生快速定位及志愿保存。
5.考生在填报过程中如需修改志愿信息,可在“批次入口选择”栏中点击相应批次(段)名称,进入志愿修改页面,在规定时间内进行志愿修改。在当次志愿填报截止时间前,考生可多次登录系统进行志愿修改和保存,最终以其网上最后一次修改并保存成功的志愿为准。
6.考生志愿核查无误后,点击“安全退出”按钮安全退出系统。
7.每个阶段志愿填报结束后,系统将关闭3小时(以实际操作时间为准)进行系统维护。系统维护完成并重新开放后,考生可登录系统查看自己所填报的志愿信息。
3.网上填报志愿注意事项是什么?
1.志愿填报应由考生本人完成,不要让他人代为填报,否则,造成的一切后果由考生承担。
2.考生应在规定时间内填报志愿,未在规定时间内填报志愿的,视为自动放弃。提醒考生应尽早填报,避免因网络拥堵、断电等原因影响志愿填报。
3.考生填报志愿时须“一个批次(段)一保存”。每批次(段)填报志愿后,须点击“保存”按钮进行志愿保存,未保存的志愿无效。志愿修改后,如未点击“保存”按钮,则修改无效,以上一次保存的志愿为准。
4.考生须按照志愿顺序号依次填报平行志愿。填报志愿时,所填志愿序号必须连续,中间不能留空,否则系统无法保存。例如未填序号1(第一行)的院校及专业,而跳过去直接填了序号2(第二行)的院校及专业,志愿填报系统不予支持。
5.考生在上网填报之前应先在纸上填好《2023年河北省普通高校招生考生志愿填报草表》,尽量不要在网上一边思考一边填报。这样既可以提高网上填报志愿的效率和准确度,同时又避免造成网络拥堵。如果考生登录系统后20分钟内无任何操作,再次进行操作时,系统会进行“考生未登录”提示,或被强制退出系统且未进行保存过的志愿不会保存,考生须重新登录系统进行填报。
6.考生对填报志愿中系统给出填报有误提示,应从批次(段)、报考科类、计划性质、院校代号、专业代号、选科要求、性别要求,器种、唱法或舞种要求和本人情况等方面逐一查找出错原因。如果志愿信息存在错误无法进行确认,请在修改信息后再进行确认,否则可能导致志愿信息无效或不能体现本人最终意愿。
7.多名考生使用同一台计算机填报志愿时,每位考生填报志愿后一定要点击“安全退出”按钮,并关闭所有显示本人信息的页面,否则,后一位考生所填报的志愿信息可能会覆盖前面考生的志愿信息。同时还要注意,不要同时打开两个或两个以上填报页面,以免发生错误。
8.考生要高度重视密码的设置与保管,密码设置不要过于简单,更不要将密码告诉他人,以防被他人篡改志愿,影响录取。如果忘记登录密码可进行密码重置。
4.填报志愿时考生忘记登录密码怎么办?
遗忘密码的考生可通过以下途径进行密码重置,重置后的密码为考生身份证号后8位。
1.通过手机微信重置密码。考生使用手机关注“河北省教育考试院”微信公众号(hbsksy),进入“密码找回”页面,通过人脸识别自助进行密码重置。
2.通过计算机重置密码。考生使用能够访问互联网并装有摄像头的计算机,通过人脸识别自助进行密码重置。此方法需要安装人脸认证组件,下载方式及使用说明请通过志愿填报或考生信息查询系统考生登录页面右下角“找回密码”链接进入查看。
3.到就近报名点重置密码。考生携带本人身份证到任一报名点,通过读取身份证、人脸识别完成密码重置。
提醒考生注意:密码重置完成后,要及时登录系统修改初始密码。考生务必牢记并妥善保管,避免因密码泄漏造成不良后果。
高招云直播