(学校代码11773)
为贯彻落实自治区招生考试委员会办公室下发的《关于做好我区2022年高等职业院校单独考试招生和高等职业院校对口中等职业学校毕业生自主招生工作的通知》(桂招考委办〔2022〕2号)文件精神,进一步探索人才选拔途径,拓宽优秀人才选拔渠道,经研究决定,我校继续参加35所广西公办高职高专院校开展的高等职业院校对口中等职业学校毕业生自主招生(简称高职对口中职自主招生),按照“网上申报、网上缴费、现场笔试、综合评定、择优录取”的原则,开展高职对口中职自主招生联合测试工作,现将方案公布如下:
一、学校概况
广西职业技术学院创建于1965年,是广西首批独立改制的公办高等职业院校,是国家优质高职院校、国家乡村振兴人才培养优质校、“中国特色高水平高职学校和专业建设计划”高水平专业群建设单位。办学以来,学校先后获评全国职业教育先进单位、教育部高职高专人才培养工作水平评估优秀院校、国家示范性骨干高职院校建设优秀单位、全国首批百所高职现代学徒制试点单位、全国职业院校魅力校园、广西首批高等教育综合改革试点职业院校、自治区安全文明校园、自治区文明单位和南宁市生态园林单位,连续19年荣获 “全区高校毕业生就业工作先进集体”等荣誉称号。2018年,学校荣获“全国创新创业典型经验高校(创新创业50强)”,是广西唯一获此殊荣的高职院校。
办学层次:高职专科
国标代码:11773
学习形式:全日制三年学制
学校地址:广西南宁市江南区明阳大道19号
学校网址:http://www.gxzjy.edu.cn/
招生网址:http://www.gxzjy.edu.cn/zsw/
招生电话:0771-4213131 0771-4212461
传 真:0771-4213255
毕业证书类型:普通高等学校毕业证书
二、招生对象
已报名参加广西2022年普通高考报名,且符合《广西壮族自治区招生考试委员会办公室关于做好我区2022年普通高校招生考试报名工作的通知》(桂招考委办〔2021〕73号)中高职对口中职自主招生报名条件的考生。
三、招生专业及计划
2022年我校高职对口中职自主招生共有25个专业(含4个校企合作班)。

注:1. 实际招生计划、收费标准以自治区教育厅公布为准。
2. 北京火星时代高端班就读生入学后须再向企业缴纳4000元/年·人的企业培训费。
3. 百度人工智能高端班就读生入学后须再向企业缴纳3800元/年·人的企业培训费。
四、申报时间及申报方式
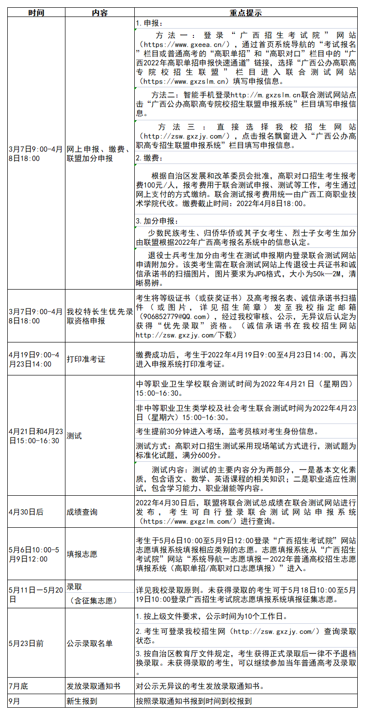
四、申报时间及申报方式
(一)申报时间
2022年3月7日9:00至4月8日18:00。
(二)申报方式
网上申报→网上缴费→网上打印准考证。
(三)申报方法
方法一:登录“广西招生考试院”网站(https://www.gxeea.cn/),通过首页系统导航的“考试报名”栏目或普通高考的“高职单招”和“高职对口”栏目中的“广西2022年高职对口中职考生申报快速通道”链接,选择“广西公办高职高专院校招生联盟”栏目进入联合测试网站(https://www.gxzslm.cn)填写申报信息。
方法二:智能手机登录http://m.gxzslm.cn联合测试网站点击“广西公办高职高专院校招生联盟申报系统”栏目填写申报信息。
方法三:直接选择我校招生网站(http://zsw.gxzjy.com/),点击报名飘窗进入“广西公办高职高专招生联盟申报系统”栏目填写申报信息。
(四)缴费
经自治区发展和改革委员会批准,高职对口招生考生报考费100元/人,报考费用于联合测试申报、测试等工作,考生通过网上支付的方式缴纳。联合测试报考费用统一由广西工商职业技术学院代收。缴费截止时间:2022年4月8日18:00。
考生按规定填报申报信息并足额缴费后,才能完成申报手续;对申报成功的考生,不再办理撤销申报和退款手续。
(五)打印准考证
缴费成功后,考生于2022年4月19日9:00至4月23日14:00,再次进入申报系统打印准考证。
五、联合测试
所有报考广西公办高职高专招生联盟成员院校高职对口招生的考生(包括“2+3”“3+2”直升考生)必须参加联盟统一组织的联合测试并取得相应成绩。
(一)测试时间
1. 中等职业卫生学校联合测试时间为2022年4月21日(星期四)15:00-16:30。
2. 非中等职业卫生类学校及社会考生联合测试时间为2022年4月23日(星期六)15:00-16:30。
3.应急考试时间为2022年5月14日(星期六)15:00-16:30。
(二)测试方式及内容
高职对口招生测试采用现场笔试方式进行,测试题为标准化试题,满分600分。
测试的主要内容分为两部分,一是文化基础测试测试满分300分,包含语文、数学、英语课程的相关知识;二是职业技能测试满分300分,包含学习能力、职业潜能等内容。
(三)测试地点
结合常态化疫情防控工作要求,以考生在同一个区域(各市、县)参加测试为原则(以本校参加测试为主),考点设置在县级以上各生源中职学校(含社会考生),考场安排以联盟院校负责制具体落实。
(四)入场要求
考生自带本人有效居民身份证、准考证及必要的考试文具,在考试前30分钟可以进入考场,将证件放在桌面,由监考员核对考生身份证及准考证。测试正式开始15分钟后,考生不能进入考场。
(五)疫情防控要求
1. 考试举行前,考生要坚持体温检测。在考前14天,考生按学校要求,每日认真测量体温并记录。社会考生严格按社区要求做好体温检测。
2. 加强自我防护。在备考和测试过程中,做到戴口罩(除了核验身份过程)、勤洗手、不串门、不聚餐、不聚会,不出入商场等人员密集场所,避免交叉感染。
3. 遵守考点纪律。考点设置候考区、考试区,考生在进入考点后要严格遵守考点规定,按时在指定区域内候考,有序进入考场。
4. 按时参加测试。考生应严格按照准考证上规定的时间参加测试,考前不聚集交流,考后尽快离开考区。
5. 凡隐瞒或谎报旅居史、接触史、健康状况等疫情防控重点信息,不配合工作人员进行防疫检测、询问、排查、送诊等造成严重后果的考生,相关部门依法依规予以处理。
6. 备考和测试期间,考生一旦出现发热、乏力、干咳鼻塞、流涕等症状,应立刻向学校或社区报告,并按有关规定要求就诊。就诊。
六、成绩构成
1. 高职对口招生联合测试总成绩由基本文化素质成绩(满分为300分)、职业适应性测试成绩(满分为300分)及附加分组成。

说明:①表中附加分项目及加分标准仅适用于本次联盟院校的高职对口招生联合测试;②同一考生符合多项加分条件的,只按其中最高一项加分分值计入总分。
2. 加分公示
经联盟院校统一评审认定的附加分,将于2022年4月18日至4月28日在联合测试网站上公示。
七、成绩查询
2022年4月30日后,联盟将联合测试总成绩在联合测试网站或我校招生网站进行发布,考生可登录联合测试网(http://www.gxzslm.cn)或我校招生网站(http://zsw.gxzjy.com/)查询本人成绩。应急考试考生预计在5月19日可查询成绩。
八、填报志愿
所有报考高职对口招生的考生本人须通过自治区招生考试院志愿填报系统填报志愿,才能获得招生院校的录取机会。
考生于2022年5月19日10:00至5月23日10:00登录“广西招生考试院”网站志愿填报系统填报相应类别的志愿。志愿填报系统从“广西招生考试院”网站“系统导航-志愿填报-2022年普通高校招生志愿填报系统(高职单招/高职对口志愿填报)”进入。考生首次登录时使用本人高考网上报名时设置的密码,登录成功后须立即修改密码。
高职对口中职自主招生设置直升批(“2+3”直升)、普通批2个招生批次。其中,直升批(“2+3”直升)实行单志愿,考生只能填报1个院校志愿和1个专业志愿;普通批实行顺序志愿,考生最多可填报4个院校志愿,每个院校最多填报10个专业志愿并可选择是否服从专业调剂。
填报我校高职对口中职自主招生直升批(“2+3”直升)的考生,在填报专业志愿时,“志愿1”必须填报中高职对口衔接专业或对口衔接专业大类中的专业,“志愿2至10”可填报其他专业志愿,否则将按普通批录取原则进行录取。
九、录取
(一)录取时间
2022年5月23日至5月27日。
(二)普通对口和2+3直升录取原则
1. 自治区招生考试院按顺序志愿投档原则,将填报院校志愿且有相应院校备案成绩的考生进行投档,一志愿投档录取结束后,依次进行二、三、四志愿投档录取。每轮投档后,院校可根据专业计划缺额情况和考生志愿,在确保公平公正的前提下进行专业计划调整,以尽量满足考生专业志愿。
2. 我校按“顺序志愿+平行志愿”的多元化录取模式进行录取,根据专业计划按总成绩由高到低依次检录,直至计划录满为止。我校专业志愿录取时,“专业1”以“志愿优先”的顺序志愿原则录取,“专业2”至“专业10”以“分数优先”的平行志愿原则录取。例如:考生总成绩由高到低依次排序后,所有考生先录取“专业1”,在有计划缺额的情况下,未被录取的考生按总成绩由高到低依次排序后,则按考生“专业2”至“专业10”录取到有剩余计划的专业,直至专业计划录满为止。
考生所填专业志愿不能满足,若考生填了“服从专业调剂”,则可调剂至其他有缺额且符合相应条件的专业。若考生填了“不服从专业调剂”或无符合条件的调剂专业,则按退档处理。
3. 高职对口招生联合测试总成绩(含附加分)相同的情况下,优先录取加分项目中的退役士兵、获奖考生。如不符合以上两项加分条件的考生,我校将先对文化基础测试分从高到低排序,再对职业技能测试分从高到低排序,成绩高者排位在前,依次类推。
4. 填报我校第二志愿、第三志愿、第四志愿的考生录取模式参照我校第一志愿的录取模式进行录取。
5. 符合条件的高职对口中职自主招生的中职对口应届、往届及2年级考生均须参加测试,不参加测试或者测试成绩为零分的考生不予录取。
6. 高职对口中职自主招生录取分为直升批(“2+3”直升)、普通批,其中“2+3”直升考生须经广西职业技术学院备案时注明“‘2+3’直升”,并由中职学校按要求提供《广西中等职业学校招生录取新生简明登记表》,否则将视为普通对口中职考生。
7. 填报广西职业技术学院高职对口中职自主招生的“2+3”直升考生,在填报广西职业技术学院专业志愿时,“志愿1”必须填报中高职对口衔接专业或对口衔接专业大类中的专业,“志愿2至10”可填报其他专业志愿,否则将按普通批录取原则进行录取。
8. 招生计划将根据自治区招生考试院相关要求进行动态调整。
(三)特长生录取原则
1. 录取对象
(1)职业技能竞赛获奖考生:获得教育部或者人社部组织的全国职业院校技能大赛团体或个人三等奖及以上,获得省级教育厅或人社厅组织的省级职业院校技能大赛团体或个人一等奖的考生。
(2)体育特长生:参加由教育部、国家体育总局、省级教育厅、省级体育局举办的田径、足球、篮球、排球、体育舞蹈、健美操类比赛团体或个人获前三名(或二等奖及以上)的考生;获评为田径、足球、篮球、排球、体育舞蹈、健美操等项目国家二级及以上运动员的考生。
(3)艺术类特长生:获得文化和旅游部授权的考级委员会组织的社会音乐水平考级的声乐、钢琴、舞蹈、电子琴、播音主持或其他乐器(符合以上其一即可)9级以上的考生。
2. 录取条件
(1)2022年3月7日9:00至4月8日18:00期间,考生将等级证书(或获奖证书)及高考报名表、诚信承诺书扫描件(或图片)发至我校指定邮箱(906852779@QQ.com),经过我校审核、公示(2022年4月20日前在我校招生网站(http://zsw.gxzjy.com/)进行公示,公示期为7天,公示的信息保留至年底),无异议后认定为获得“优先录取”资格。(诚信承诺书在我校招生网站http://zsw.gxzjy.com/下载)
(2)考生须参加公办高职院校联盟组织的统一考试并取得相应成绩。
(3)考生须填报我校为第一志愿且填报有体育、艺术特长招生计划的专业。
3. 录取原则
(1)我校优先录取符合“特长生对口”招生对象的考生。
(2)录取顺序为:先录取获得“教育部或者人社部组织的全国职业院校技能大赛三等奖及以上”(按获奖等级从高到低顺序依次录取),再录取获得省级教育厅或人社厅组织的省级职业院校技能大赛一等奖的考生,其次录取体育类和艺术类特长生(按获奖等级从高到低顺序依次录取,再按特长等级从高到低依次录取,体育类特长生如无获奖,则按照国家运动员证等级录取)。
(3)录取时按考生投档总成绩(高职对口招生联合测试总成绩+附加分)由高到低依次录取,直至录满计划为止,如计划有剩余,则调整至普通计划录取。
(4)获奖或特长等级一致的考生,按“分数优先,遵循志愿”的规则择优录取,即先检录高分考生的专业志愿,再检录低分考生的专业志愿,直至专业计划录满为止。
(5)如考生的获奖或特长等级一致且投档总成绩相同,则按照文化基础测试成绩从高到低排序后进行录取。
(四)录取结果查询
2022年5月27日16:00起,考生可凭本人普通高考网上报名时设置的密码登录“广西招生考试院”网站(https://www.gxeea.cn/)查询录取结果。
(五)征集志愿
1. 征集志愿填报时间:2022年5月27日16:00至5月30日10:00。
2. 征集志愿录取时间:2022年5月30日至5月31日。
(六)录取名单公示
录取名单经自治区招生考试院审核通过后,于2022年5月23日前在我校招生网站(http://zsw.gxzjy.com/)进行公示,公示期为10个工作日,公示的信息保留至年底。
(七)发放录取通知书
我校将于7月底将录取通知书寄至考生高考报名时填写的通信地址,请考生及时查收。
十、重要提示
(一)高职单招是普通高等学校招生工作的一部分,已被高职单招录取的考生不再参加普通高等学校招生全国统一考试录取或其他分类考试招生录取。
(二)考生高考报名结束后,自治区招生考试院将建立考生电子档案库并上报教育部,按教育部有关规定,考生电子档案库一经上报,任何人不得擅自更改。由此建议考生在高考报名后至大学学籍注册前不要更改姓名、民族、出生日期(变更身份证号码)、手机号码等信息,否则可能出现的无法参加考试、录取和学籍电子注册等后果均由考生自行承担。
十一、日程安排

十二、监督机制
遵照《国家教育考试违规处理办法》、《教育法》、《中华人民共和国刑法修正案(九)》和《教育部“30个不得”高校招生工作禁令》,深入实施高校招生“阳光工程”,严格按照招生简章招生。对在联合测试中被认定为违规的考生和工作人员,将按《国家教育考试违规处理办法》(中华人民共和国教育部令第33号)、《普通高等学校招生违规行为处理暂行办法》(中华人民共和国教育部令第36号)进行处理,并将违规事实处理结果报送自治区招生考试院进行后续处理。如违规行为触犯了《中华人民共和国刑法修正案(九)》,将由司法机关依法追究刑事责任。学校纪检监察室实行全过程监督。
十三、申诉举报
对在高职对口中职自主招生考试招生中存在的违纪违法行为,考生可直接向学校纪检监察室申诉举报。
电话:0771-4213479;邮箱:gzyjcs@gxzjy.com。
十四、其他
(一)我校不委托任何中介机构或个人进行招生录取工作,凡以我校名义进行非法招生等活动的中介机构或个人,我校将依法追究其责任。望考生和家长不要轻信任何中介机构或个人的非法招生诈骗行为。
(二)本简章若与国家法律、法规、规范和上级有关政策不一致,以国家法律、法规、规范和上级有关政策为准。学校以往有关招生工作的要求、规定如与本简章有冲突,以本简章为准。
(三)本简章的解释权属广西职业技术学院招生工作处。
高招云直播