您当前的浏览器版本过低,请您升级浏览器
为了更好的使用优志愿产品,点击下载

谷歌浏览器

360极速浏览器

360安全浏览器

QQ浏览器

火狐浏览器

全国服务热线:400-181-5008
祝广大考生金榜题名
开通VIP

收藏

分享

权威发布!2023年多少分能上三峡大学?预估分出炉!

| 来源:三峡大学 1629

昨日

湖北省高考成绩放榜

“考了XX分,报三峡大学有希望吗?”

“考了XX分,可以报XX专业吗?”

隔着屏幕

我们就能感受到

各位家长和考生们的期盼

现在

你们期待的预估线来了!

(友情提醒:预估线仅供参考)

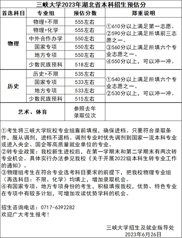
三峡大学2023年湖北省本科招生

预估分

已关注

关注

重播 分享

关闭

观看更多

更多

    退出全屏

    视频加载失败,请刷新页面再试

    刷新

    视频详情

    ▲点击视频了解三峡大学更多信息

    关注三峡大学本科招生视频号

    6月27日晚19: 00

    直播间在线答疑

    湖北省2022年录取分数及位次区间

    湖北省驻点安排及电话

    6月26日

    6月27日

    6月28日

    6月29日

    6月30日

    上述行程可能因高中活动等

    其他特殊原因有所变动

    考生及家长前往前

    可致电相应负责老师再次确认咨询时间

    下列高中6月25日

    会陆续安排线下咨询

    咨询时间待定

    如有意前往

    可致电相应负责老师或

    三峡大学招生办公室

    0717-6392282询问

    湖北省答疑QQ群

    ·

    更多招生资讯,请扫码进入

    三峡大学本科招生网

    关注三峡大学官方微信

    关注三峡大学本科招生微信

    祝愿每一位考生

    都能梦想成真

    热忱欢迎有志青年

    报考三峡大学

    期待金秋九月

    我们在美丽的三大相见

    为了回馈广大粉丝

    三峡大学招生及就业指导处

    联合三峡大学记者

    给粉丝们送福利啦!

    评论区留下你对三峡大学的祝福

    留言点赞前5名可获得

    校庆文化衫1件

    留言点赞5-10名可获得

    定制鼠标垫1份

    点赞10-20名可获得

    文创钥匙扣1份

    赶紧行动起来呀!

    粉丝福利

    ---RECOMMEND---

    ·推荐阅读·

    速转!2023年三峡大学湖北招生组行程安排与联系方式公布!

    2023年,多少位次能上三峡大学?速转发!

    三峡大学今年怎么招?

    设为星标

    每条推送都不会错过哦

    ↓↓↓

    来源:招就处

    设计:黄湘云 白晓姗

    编辑:肖金克

    终审:杨叶

    投稿邮箱:ctgusxdx@163.com

    欢迎您为三峡大学在看

    评论
    说点什么吧
    发布

    手机扫一扫下载APP

    400-181-5008

    优志愿将竭力为您提供帮助

    (免长话费 )

    教APP备3100148号