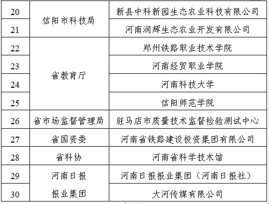
近日,省科技厅公示了2023年河南省科普基地拟建设单位名单,确定河南省科学技术馆等30家单位作为科普基地拟建设单位。其中,
关于2023年河南省科普基地拟建设单位名单的公示
根据《河南省科普基地管理办法(试行)》和《关于组织申报2023年河南省科普基地的通知》要求,经单位申请、主管部门审核推荐、专家评审论证、实地考察、厅长办公会审议等程序,确定河南省科学技术馆等30家单位作为2023年河南省科普基地拟建设单位。现予公示,公示期为5个工作日,自2023年4月4日至4月11日。
如对公示名单有异议,请向省科技厅科技人才与科普处和机关纪委提供书面材料,提出异议的材料应有事实依据。以单位名义提出异议的材料要加盖单位公章,以个人名义提出异议的材料要签署真实姓名并附联系方式。
联系电话:省科技厅科技人才与科普处 0371-86561625
监督电话:省科技厅机关纪委 0371-86561631
工作邮箱:hnkpgz@163.com
通讯地址:郑州市花园路27号科技信息大厦2411房间
邮政编码:450008
附件:2023年河南省科普基地拟建设单位名单


高招云直播