甘肃省2022年普通高校招生统一考试网上报名即将开始。我省高考报名分为“网上报名”“现场确认”和“专项资格审查”三个阶段。“网上报名”环节定于2021年11月1日-15日进行,考生要严格按照《关于做好2022年甘肃省普通高校招生报名工作的通知》(甘招委发〔2021〕30号,以下简称《报名工作通知》)规定的报名条件选择报名地进行高考网上报名。“现场确认”和“专项资格审查”两个环节由各市(州)于2021年11月15日后视当地疫情防控情况自行安排。
一、报名流程
![]()
二、网上报名
考生登录www.ganseea.cn点击“网上办事大厅”选择(普通高校招生考试(高考)报名系统)进入报名界面(图1),认真阅读“注意事项”,点击“点击下载报名流程”后认真阅读流程。

(图1)
2.点击“网上报名系统登录”,进入(图2)输入身份证号、密码(初始密码为身份证号后8位,末尾是“X”的需大写)及验证码。
![]()
(图2)
3.凡在甘肃省参加过学业水平考试的考生输入完成后直接进入第7步。
4.其它社会考生和未在我省参加学业水平考试的考生第一次使用系统时点击“登录”进入(图3)界面,进行注册。
![]()
(图3)
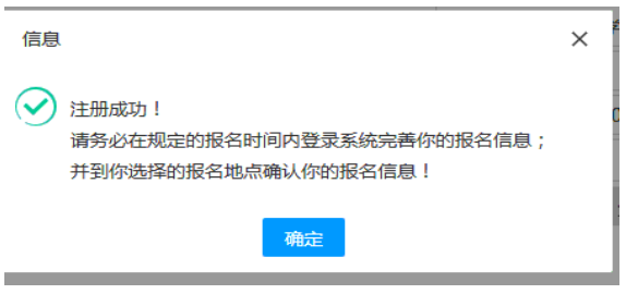
5.按要求输入真实信息后点击“注册”弹出(图4)。
注意事项:考生要仔细核对填写的姓名及身份证号,一旦点击“注册”按钮注册成功后,这两个信息考生本人将不能修改,如要修改必须到所选择的“报名地点”进行修改。
![]()
(图4)
6.点击确定后进入(图2),初始密码仍为身份证后8位。输入后点击“登录”弹出(图5)。
![]()
(图5)
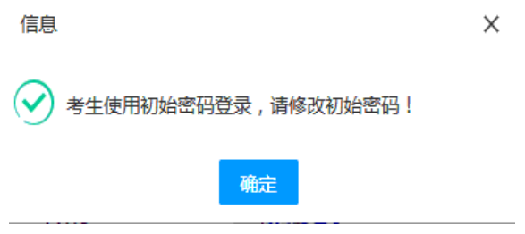
7.点击确定后进入(图6),修改考生登录密码。
![]()
(图6)
注意事项:考生如在修改登录密码后,忘记所改密码,请及时联系“报名地点”进行密码重置。
8.登录密码修改完成后进入(图2),用身份证与修改后的密码登录,点击“登录”后进入(图7)。
![]()
(图7)
9.点击左侧栏中“完善报名信息”选项进入(图8)。
![]()
(图8)
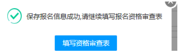
10.考生按要求填写完成后,点击最下方的“保存报名信息”选项,无误后弹出(图9)。
![]()
(图9)
注意事项:如果弹出无法保存,请检查是否所有必填项目都填报完整,如果仍然不能保存,请更换浏览器,推荐以下浏览器运行本系统:360浏览器(极速模式),Firefox,谷歌浏览器等;且浏览器安全级别设置为默认值。
11.确定后进入(图10)。
![]()
![]()
(图10)
12.填写无误后点击最下方的“保存资格审查表”按钮,无误后弹出(图11)。
![]()
(图11)
注意事项:如果弹出无法保存,请检查是否所有必需填的项目都填报完整,如果仍然不能保存,请换个浏览器,推荐以下浏览器运行本系统:360浏览器(极速模式),Firefox,谷歌浏览器等;且浏览器安全级别设置为默认值。
13.点击确定后进入(图12),系统会根据考生填报的基本信息,列出所需缴纳的费用清单,此处考生一定要确保自己填报信息的准确性,例如是“全国统考生”还是“中等职业学校对口招生”,是否“民考民、民考汉考生”(是的话使用对应的民族试卷)等。
![]()
(图12)
14.点击图(12)下方“去缴费”选项进入(图13),此二维码支持微信、支付宝、建行龙支付扫描支付。
![]()
(图13)
15.至此考生已完成网上基本信息填报与缴费,考生可下载草表核对信息。考生还须到户籍或学籍所在县(区)教育考试招生机构或县(区)教育考试招生机构指定地点按照要求进行报名资格审查、获取考生号、照相、打印相关表格等。在获取考生号之前,考生可以多次登录系统修改除姓名及身份证号以外的任何信息。一旦获取了考生号则必须到所选择的“报名地点”修改。
注意事项:考生报名交费后不得私自在公安部门更改身份证号码及姓名,否则高校录取后无法进行学籍注册。确需修改的,要经当地教育考试招生机构核查同意后才能进行更改。
三、现场确认
1.考生要按照报名地县(市、区)教育考试招生机构提前公布的报名时间、报名地点和方式、防疫措施等有关要求,前往由县(市、区)教育考试招生机构确定的报名确认点进行现场确认。
2.考生本人须详细了解各县(市、区)教育考试招生机构公布的现场确认时间段,持报名所需材料进行现场确认。
3.现场确认时,考生需提供二代居民身份证、户口本、毕业证或同等学力证明等;随迁子女考生还需提供父亲和母亲居住证及缴纳社会
4.现场确认时,所有考生必须参加县(市、区)级教育考试招生机构组织的数码照相。
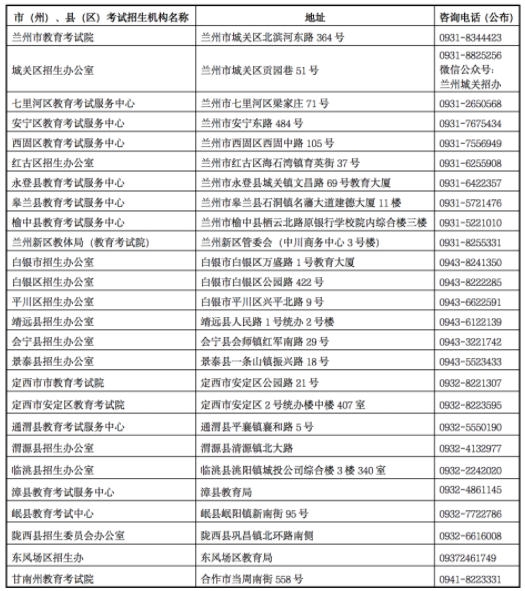
四、报名咨询电话
![]()
![]()
![]()
![]()
高招云直播