您当前的浏览器版本过低,请您升级浏览器
为了更好的使用优志愿产品,点击下载

谷歌浏览器

360极速浏览器

360安全浏览器

QQ浏览器

火狐浏览器

全国服务热线:400-181-5008
祝广大考生金榜题名
开通VIP

收藏

分享

安徽2021普通高等学校招生政策分析

| 来源:优志愿原创 4394

500557471.jpg


  2021年5月安徽省教育招生考试院发布《安徽省2021年普通高等学校招生工作实施办法》。2021年安徽将继续实行文理分科的传统高考。高考科目为“语文、数学和外语”+“文科综合/理科综合”,“文科综合”包括思想政治、历史和地理学科,“理科综合”包括物理、化学和生物学科。

  一. 高考时间恢复至6月

  语文、数学(文、理)、外语(含听力)各科满分均为150分,综合科目满分为300分,文化课总分的满分值为750分。

  表1. 2021年安徽高考考试时间安排

60.png

  数据来源:安徽省2021年普通高等学校招生工作实施办法

90.png

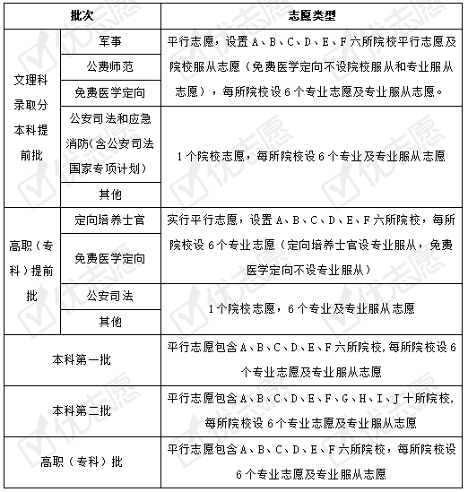
  表2. 2021年安徽高考文理科志愿设置

61.png

  数据来源:安徽省2021年普通高等学校招生工作实施办法

  艺术类第一批、第三批和第五批均设1个院校志愿、1个专业志愿及专业服从志愿,其中第三批录取结束后未完成或院校追加的计划面向达线合格考生征集志愿。第三批征集志愿设1个院校志愿、1个专业志愿及专业服从志愿。艺术类第二批、第四批均实行平行志愿,平行志愿录取结束后未完成计划或院校追加的计划,将面向未被录取的综合分批次线上考生征集志愿。平行志愿、征集志愿每批均包含A、B、C、D、E、F、G、H八所院校,每所院校均设6个专业志愿及专业服从志愿。体育类两个批次的平行志愿和征集志愿均设A、B、C、D、E、F六所院校,每所院校设6个专业志愿及专业服从志愿。

  表3. 2021年安徽高考艺体类批次设置

62.png

  数据来源:安徽省2021年普通高等学校招生工作实施办法

  三. 安徽高考加分方式

  下表展示了安徽高考的加分方式,同时符合多项增加分数投档条件的,只能取其中幅度最大的一项分值,且不得超过20分,所有高考加分均不得用于不安排分省计划的艺术类专业、高水平艺术团、高水平运动队、高校专项计划等招生项目)。

  表4. 2021年安徽高考加分方式

63.png

  数据来源:安徽省2021年普通高等学校招生工作实施办法

  特别声明:本文为优志愿原创作品。未经著作权人授权,禁止转载和使用,否则将承担法律责任。

(图片来源:摄图网)


推荐阅读

关于进一步推进学校应急救护工作的通知

2021年各省市高考招生工作及照顾政策汇总

落实《条例》精神,促进民办高等教育质量保障体系建设

积极回应多方权益诉求 稳定民办教育发展预期

关于拟同意设置本科高等学校的公示

统计学专业招生升学就业分析!

这所省属211大学,在福建仅次于厦大

带你了解免费医学生!免费上大学 定向保工作

评论
说点什么吧
发布

手机扫一扫下载APP

400-181-5008

优志愿将竭力为您提供帮助

(免长话费 )

教APP备3100148号