您当前的浏览器版本过低,请您升级浏览器
为了更好的使用优志愿产品,点击下载

谷歌浏览器

360极速浏览器

360安全浏览器

QQ浏览器

火狐浏览器

全国服务热线:400-181-5008
祝广大考生金榜题名
开通VIP

收藏

分享

2020年甘肃省普通高等学校体育、艺术类专业招生工作实施办法

| 来源:甘肃教育考试院 5036

10.jpg


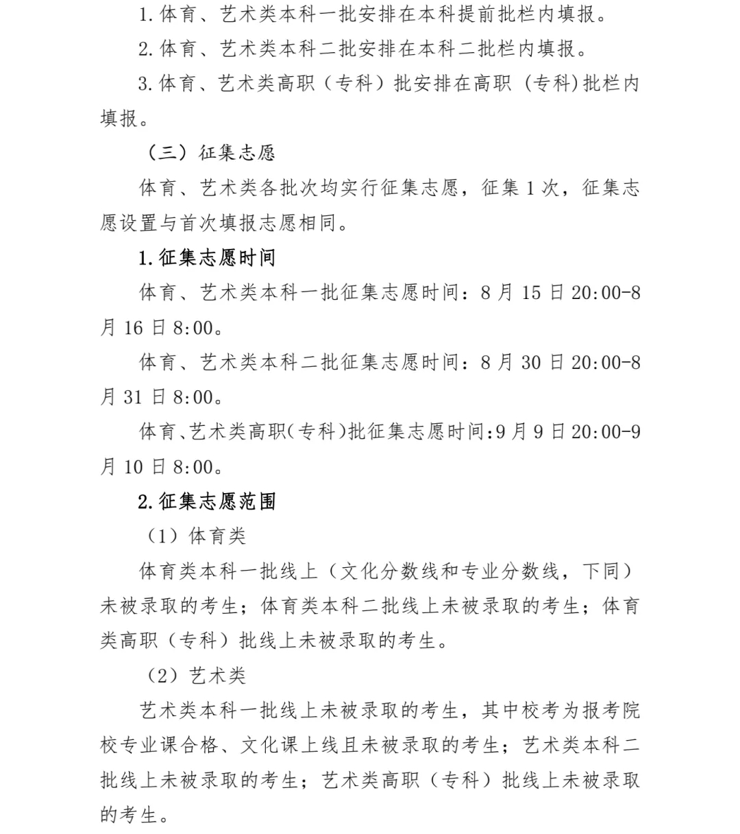
  各市(州)、东风场区招生委员会,有关普通高校:

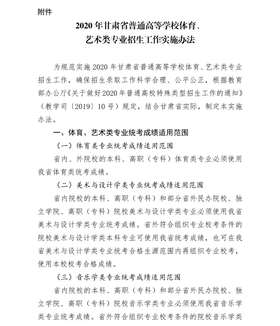
  为进一步做好体育、艺术类专业考试招生工作,深化普通高校体育、艺术类(简称体艺类)考试招生改革,构建科学、 规范的体艺类专业人才选拔机制,促进教育公平,根据教育部普通高校艺术类专业招生有关政策规定,结合甘肃省实际,特制定《2020 年甘肃省普通高等学校体育、艺术类专业招生工作实施办法》(详见附件),现印发给你们,请及时转发至辖区内教育考试招生机构和普通高中学校,并遵照执行。

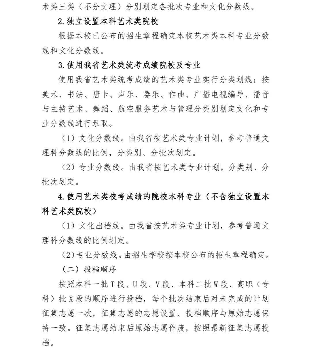
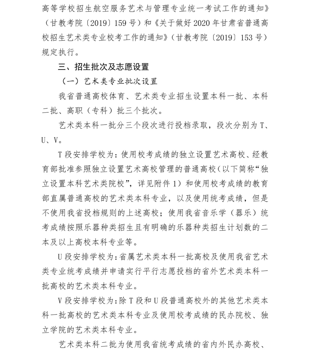
  附件:2020年甘肃省普通高等学校体育、艺术类专业招生工作实施办法

01.webp.jpg

02.webp.jpg

03.webp.jpg

88.webp.jpg

04.webp.jpg

05.webp.jpg

06.webp.jpg

07.webp.jpg

08.webp.jpg

09.webp.jpg

10.webp.jpg

11.webp.jpg

12.webp.jpg

13.webp.jpg

14.webp.jpg

15.webp.jpg

16.webp.jpg





推荐阅读

教育部等八部门全面部署加快和扩大新时代教育对外开放

临床医学专业考取难度排名及解析

教育部发布《全国普通高校本科教育教学质量报告(2018年度)》

扎实做好学校安全工作 千方百计保障师生安全

2020年体育单招沙滩排球项目全国统考考生须知

本科预警专业分析—应用心理学

2020年普通高考组考工作有关情况

财务管理专业考取难度排名及解析

评论
说点什么吧
发布

手机扫一扫下载APP

400-181-5008

优志愿将竭力为您提供帮助

(免长话费 )

教APP备3100148号